2024-05-09 阅读量:1936
我们每天会和很多人打交道,不仅要结识新面孔,也要记住老面孔,而这个交往过程自然会形成社交记忆。社交记忆是指个体能够记住并识别同类的能力,对动物和人类的生存、繁衍以及进化具有至关重要作用。既往研究表明,海马体、前额叶皮层和内侧隔核是调控社交行为的重要脑区,近来的研究提示丘脑在调控社交记忆方面也具有重要作用,然而,其是否以及如何在社交记忆中发挥作用在很大程度上是未知的。
丘脑网状核是一个位于丘脑外背侧贝壳形态的核团,主要表达抑制性小清蛋白阳性(PV)神经元。因其有很多皮层与丘脑之间相互投射的轴突束穿过该核团,这些轴突束与该核团共同形成了网状复合体结构,丘脑网状核的“网状”也是由此而来。丘脑网状核在脑中被认为是起着“门控”作用,负责过滤筛选皮层和丘脑之间的信息交换,被认为在选择性注意、睡眠、觉醒、感觉处理、逃跑和恐惧消退中起着重要作用。但是,丘脑网状核亚区及其神经环路与社交记忆的相关性尚不明确。此外,在很多精神疾病如自闭症、注意缺陷多动障碍和精神分裂症的临床患者和动物模型中普遍观察到社交记忆障碍,但是具体发病机制不清。因此,解析社交行为的细胞、分子及神经环路机制具有重要意义。
2024年5月2日,西安交通大学第一附属医院脑科学研究中心李燕教授团队在神经科学Q1区杂志Neuron(IF为:16.2)上在线发表题为“The thalamic reticular nucleus orchestrates social memory”的研究论文,揭示了后顶叶皮层(PPC)→丘脑网状核感觉亚区(sensory thalamic reticular nucleus, sTRN)→丘脑束旁核(PF)通路在社交记忆中的重要作用。

研究团队首先通过光纤钙成像记录发现TRN神经元整体钙活动水平在小鼠探索熟悉同类时明显升高,而当小鼠在熟悉同类附近时光遗传学抑制sTRN脑区小清蛋白阳性(sTRNPvalb)神经元活动,小鼠表现明显的社交记忆障碍。化学遗传学调控sTRN双向调节社交记忆,而不影响物体记忆(图1)。

图1. sTRNPvalb神经元介导社交记忆
那么,sTRN中PV神经元调节社交记忆的神经环路机制是什么呢?接下来,利用顺、逆向病毒追踪的方法,分别找到了这群神经元的上游(后顶叶皮层,PPC)和下游(丘脑束旁核,PF)。进一步通过光遗传学分别调控PPC→sTRN和sTRN→PF这两条环路证明其对社交记忆编码和回忆的充分性和必要性(图2)。

图2. 社交记忆编码和重拾被sTRNPvalb→PF及PPCCaMKII→sTRN环路调节
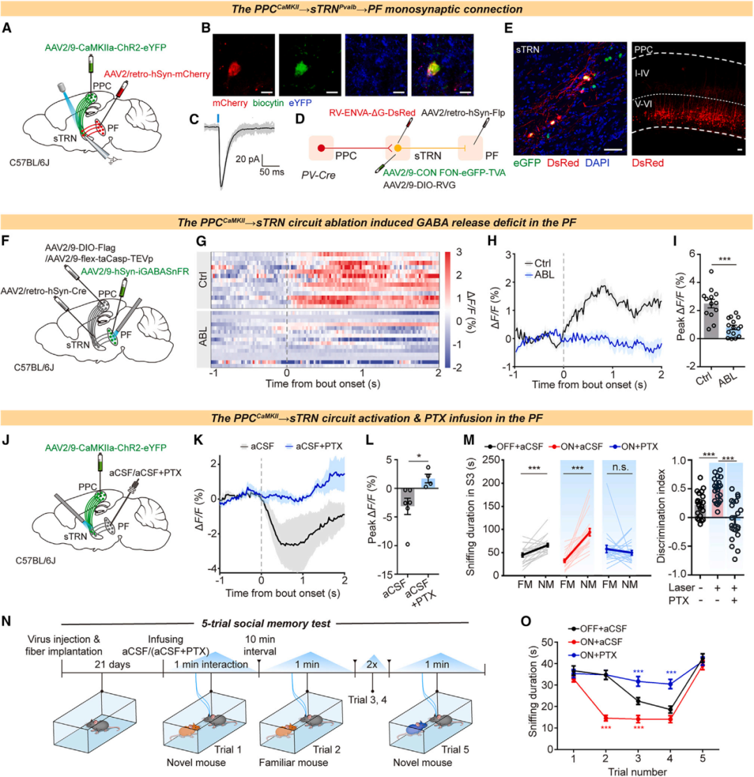
接下来,研究团队通过特异性神经投射病毒策略和离体电生理分别从解剖学和功能上证明PPCCaMKII→sTRNPvalb→PF环路是具有功能的单突触连接。通过使用基因编码的GABA传感器监测GABA在PF中的释放动态,发现PF脑区GABA浓度在社交过程中特异升高,并受到PPCCaMKII→sTRN环路控制。通过光遗传学结合药理学实验,证明PPCCaMKII→sTRNPvalb→PF环路在行为学水平调控社交记忆(图3)。

图3. PPCCaMKII→sTRNPvalb→PF通过控制GABA释放影响社交记忆
最后,研究人员利用TRAP2;Ai14小鼠策略发现sTRN中可能存在记忆痕迹细胞,在小鼠社交记忆消退后,化学遗传和光遗传激活该类细胞,记忆均可被唤醒。单细胞测序发现这类神经元兴奋性更高,形态结构更复杂,蛋白合成相关通路上调,与以往报道的其他脑区记忆痕迹细胞特征类似(图4)。

图4. sTRN中可能存在社交记忆痕迹神经元
文章结论与讨论
由于社会活动在日常生活中的普遍性以及社交相关的精神疾病对人类造成的巨大损失,了解生理状态下社会活动的神经环路十分必要。本研究从环路层面和细胞亚群水平提出以丘脑网状核为中心的社交记忆新机制(图5),对于理解社交记忆如何在大脑中形成至关重要,对自闭症、注意缺陷多动障碍和精神分裂症等精神疾病相关社交记忆障碍的治疗有一定的指导作用。由于sTRN向PF发送的是抑制性投射,那么当PF被抑制时,是什么促进了社会记忆,以及这种皮质丘脑回路是否可以整合到经典记忆网络中,还值得进一步探索。

图5. 文章总结图:后顶叶皮层→丘脑网状核感觉亚区→丘脑束旁核通路在社交记忆中的重要作用
西安交通大学第一附属医院脑科学研究中心李燕教授为论文的通讯作者,博士生王菲迪、研究助理孙欢、博士生陈铭月为共同第一作者。感谢主要合作者:西安交通大学第一附属医院马现仓和朱峰教授,西安交通大学生命学院王昌河教授,军事医学研究院吴海涛教授对本研究的贡献。感谢空军军医大学董海龙教授和中国科学院脑智卓越中心徐春研究员惠赠工具小鼠。感谢韩明虎、曹鹏、徐春、徐晗、王明辉、梁璟、王文挺、郭保霖等老师对本研究的指导。本研究受到国家自然科学基金和陕西省重点研发项目的资助。
通讯作者团队介绍
李燕,西安交通大学第一附属医院科技部副部长,科技攻关中心主任,脑科学研究中心PI,教授,博士研究生导师;入选2022年度国家.级青年人才,获评2019年陕西省杰出青年科学基金,2020年陕西省“特支计划”科技创新领军人才,2021年陕西省青年科技奖,2018年西安交通大学青年拔尖人才计划。主持国家自然科学基金6项(重大1项/面上4项/青年1项)、陕西省科技项目4项、西安交通大学校级项目3项。授权国家实用新型专利5项(其中3项排名.第一),授权国家发明专利4项(排名.第一3项,排名第二1项)。共发表SCI收录论文59篇,其中以第一作者或通讯作者身份在J Clin Invest(F1000Prime推荐)、Gut microbes、Transl psychiatry、Mol Ther、Cell Death Dis、J Biol Chem、Breast Cancer Res(封面文章)、iScience、Glia、Psychiatry Res等专业杂志发表论文37篇,H-Index 30。课题组长期专注于儿童和青少年精神障碍的基础和临床研究(主要聚焦于儿童注意缺陷多动障碍/自闭症/焦虑障碍/抑郁症等情绪障碍的神经环路和肠脑轴机制研究)。

本文使用的病毒产品均来自枢密科技,列表如下:


了解产品及服务
请扫码或添加客服微信:BrainVTA2020

市场:027-65023363 行政/人事:027-62439686 邮箱:marketing@brainvta.com 客服:18140661572(活动咨询、售后反馈等)
销售总监:张经理 18995532642 华东区:陈经理 18013970337 华南区:王经理 13100653525 华中/西区:杨经理 18186518905 华北区:张经理 18893721749
地址:中国武汉东湖高新区光谷七路128号中科开物产业园1号楼
Copyright © 武汉枢密脑科学技术有限公司. All RIGHTS RESERVED.
鄂ICP备2021009124号 DIGITAL BY VTHINK