2024-03-04 阅读量:1563
截肢手术会给患者带来多种并发症,例如疼痛等。临床研究表明,大多数上肢或下肢截肢的患者会伴有显著的慢性腰背痛或非截肢肢体的疼痛。然而,这种截肢后非损伤部位疼痛的神经机制仍不清楚。
2024年2月17日,中国科学技术大学张智/曹鹏/晋艳教授团队在Cell Press细胞出版社旗下期刊Cell Reports上以“A microglial activation cascade across cortical regions underlies secondary mechanical hypersensitivity to amputation”为题发表研究论文。本研究发现了前肢截肢小鼠初级躯体感觉皮层前肢区S1FL中谷氨酸能神经元的活性增加和小胶质细胞的活化,S1FL中活化的小胶质细胞通过CCL2-CCR2趋化因子信号通路引起其相邻脑区初级躯体感觉皮层后肢区S1HL中小胶质细胞的级联激活,S1HL中活化的小胶质细胞对抑制性突触前成分VGAT的吞噬增加,从而引起S1HLGlu神经元的抑制性输入降低和兴奋性增加,最终导致前肢截肢小鼠同侧后肢的继发性机械痛觉过敏。
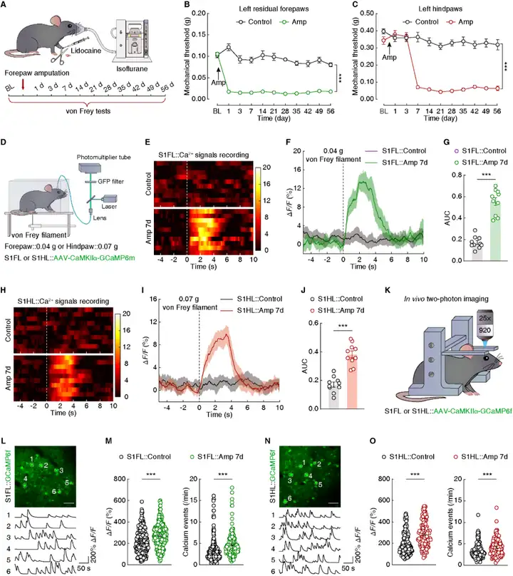
首先,作者发现前肢截肢小鼠分别在截肢一天后和截肢七天后呈现显著的残肢痛和同侧后肢的继发性机械痛敏;光纤记录钙信号和双光子钙成像的结果均表明初级躯体感觉皮层前肢区S1FL和后肢区S1HL中谷氨酸能神经元活性显著增加(图1)。

图1 前肢截肢小鼠在截肢后七天时S1FLGlu和S1HLGlu神经元活性显著增加
过去研究表明,S1HL第II/III层谷氨酸能神经元的兴奋性增加是小鼠后肢疼痛的基础。本研究中,顺行和逆行病毒示踪结果提示,S1FLGlu神经元并不直接支配S1HLII/III,光遗传学直接激活S1FLGlu神经元并不能引起naïve小鼠后肢的机械痛敏,这些结果表明S1FLGlu神经元的活性增加并不能直接导致前肢截肢小鼠后肢的继发性机械痛敏(图2)。
图2 S1FLGlu神经元的活性增加并不直接导致前肢截肢小鼠后肢的继发性机械痛敏
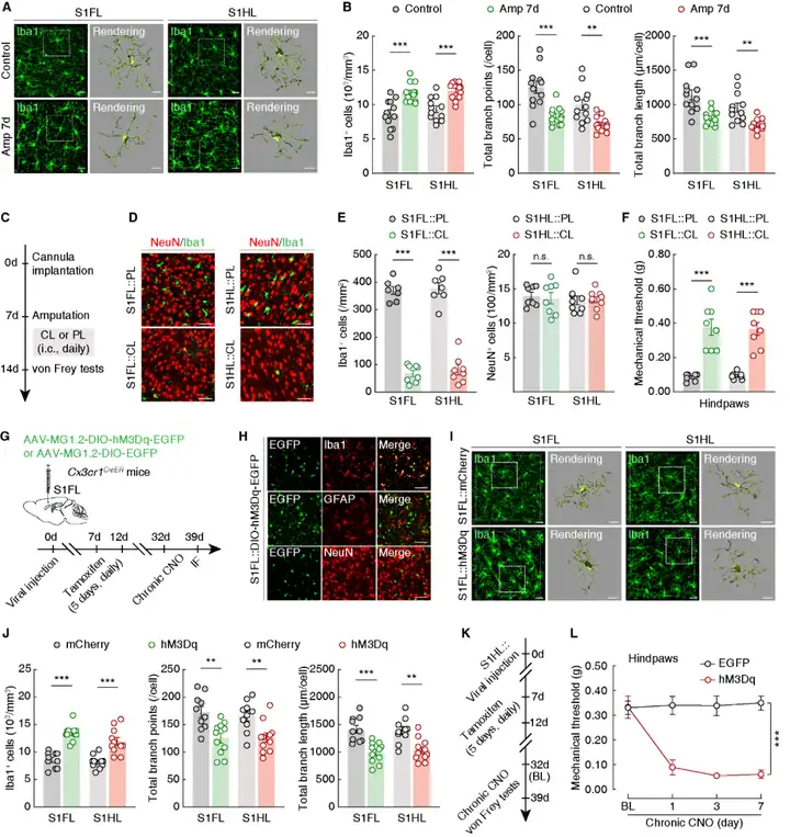
免疫荧光染色结合三维重构的结果表明截肢七天后小鼠S1FL和S1HL脑区小胶质细胞显著活化;采用氯磷酸盐脂质体分别消融S1FL和S1HL小胶质细胞均可以显著缓解截肢小鼠后肢的继发性机械痛敏;化学遗传学激活S1FL小胶质细胞可以引起S1HL小胶质细胞的活化,而当激活S1HL小胶质细胞则能直接引起naïve小鼠后肢的机械痛敏,以上结果提示S1FL和S1HL小胶质细胞的活化是前肢截肢小鼠后肢机械痛敏的基础(图3)。
图3 S1FL和S1HL小胶质细胞的活化是前肢截肢小鼠后肢机械痛敏的基础
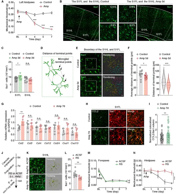
接下来,作者还发现截肢三天后S1FL脑区小胶质细胞活化,截肢五天后S1FL和S1HL边界处小胶质细胞分枝末端点距离显著减小,这提示着截肢后S1FL和S1HL脑区小胶质细胞的细胞间通讯增加。已有研究表明,趋化因子信号可以调节免疫细胞的迁移和定位。qPCR的结果表明截肢七天小鼠S1FL脑区CCL2趋化因子表达水平显著增加,向S1HL注射CCR2受体的拮抗剂则能显著缓解截肢小鼠后肢的继发性痛敏,这些结果揭示了CCL2-CCR2趋化因子信号通路引起的S1FL到S1HL小胶质细胞的级联激活在截肢后继发性痛敏发生中的重要作用。
图4 S1FL-S1HL小胶质细胞级联激活促进了前肢截肢小鼠后肢的继发性痛敏
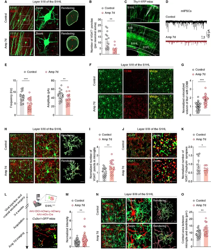
通过免疫荧光染色和离体脑片电生理,作者发现截肢七天时S1HLGlu的抑制性输入降低,三维重构显示小胶质细胞与抑制性突触前成分VGAT的共定位显著增加;双光子成像与免疫荧光染色进一步验证了截肢七天后S1HL小胶质细胞与抑制性神经元的接触增加(图5)。
图5 前肢截肢小鼠S1HL脑区小胶质细胞吞噬抑制性突触前成分增加
采用药理学抑制小胶质细胞能够显著降低S1HLGlu神经元活性,并缓解截肢小鼠后肢的继发性机械痛敏(图6)。
图6 抑制小胶质细胞可抑制截肢小鼠S1HLGlu神经元的过度活跃和缓解后肢痛敏
综上,本研究表明,截肢后早期相邻脑区之间的小胶质细胞级联激活介导了抑制性和兴奋性信号的失平衡,增加了相邻脑区神经元的兴奋性,最终促进了继发性机械超敏反应的发生。因此,本研究揭示了一种截肢后继发性机械超敏反应发生的动态细胞水平的神经机制。
本研究显示了脑内一种依赖于小胶质细胞跨脑区通信(而非直接的神经元-神经元之间的连接)参与介导慢性疼痛病理环境下神经元信息传递和加工的动态活动神经机制。
中国科学技术大学生命科学与医学部博士研究生卫鸿芮、唐兰和中国科学技术大学附属第一医院麻醉科杨歆璐医生为论文共同第一作者。中国科学技术大学生医部张智教授、曹鹏博士后和晋艳副教授为论文的共同通讯作者。本研究得到科技部、国家自然科学基金、省科技重大专项计划、中科院青促会、安徽省自然科学基金、博新计划等项目的资助,以及中国科学技术大学生命科学实验中心的帮助。
通讯作者介绍:
张智,教授,博士生导师,国家高层次海外引进人才(2012年),国家杰出青年基金获得者(2020年),国家重点基础研究发展计划(973计划)首席科学家(2014年),科技创新2030(中国脑计划)首席科学家(2021年)。2012年11月起任中国科学技术大学生命科学学院教授,主要从事疼痛与情绪以及不同感觉系统相互作用的分子和神经环路研究,致力于临床的转化和应用。原创性研究成果以最后通讯作者发表于Science、Nature Neuroscience(3篇)、Nature Metabolism(2篇)和Neuron等,入选中国神经科学重大进展(2次)和Cell出版社中国年度最佳论文。
曹鹏,中国科学技术大学生命科学与医学部博士后,合作导师为张智教授,主要研究方向为疼痛与情绪的神经机制。以第一作者/通讯作者(含共同)在Neuron、Nature Communication、Cell Reports等期刊发表文章,成果入选Cell出版社年度中国最佳论文,中国神经科学重大进展,ESI高被引论文。
晋艳,中国科学技术大学生命科学与医学部副教授,中国科学院青促会会员,安徽省杰出青年基金获得者,入选仲英青年学者奖励计划,安徽省神经科学学会秘书长。长期从事疼痛与情绪相互作用的神经机制研究,发表SCI研究论文26篇,其中,以第一/通讯作者(含共同)发表Nature Neuroscience(2篇)、Neuron、Nature Communications、The Journal of Clinical Investigation、National Science Review和Cell Reports等研究论文,多篇论文分别入选中国神经科学重大进展、Cell出版社中国最佳论文、iNature中国生命科学20大进展和Faculty1000推荐阅读。
本文使用的来自枢密科技的病毒产品,列表如下:


了解产品及服务
请扫码或添加客服微信:BrainVTA2020

市场:027-65023363 行政/人事:027-62439686 邮箱:marketing@brainvta.com 客服:18140661572(活动咨询、售后反馈等)
销售总监:张经理 18995532642 华东区:陈经理 18013970337 华南区:王经理 13100653525 华中/西区:杨经理 18186518905 华北区:张经理 18893721749
地址:中国武汉东湖高新区光谷七路128号中科开物产业园1号楼
Copyright © 武汉枢密脑科学技术有限公司. All RIGHTS RESERVED.
鄂ICP备2021009124号 DIGITAL BY VTHINK