2024-01-24 阅读量:1125
心肌梗死是心血管疾病中的危急重症,随着医疗技术水平的提高,越来越多的心肌梗死患者得到及时救治,但幸存患者发生梗死后心力衰竭的比例却大大增加。心室重构是发生梗死后心力衰竭的结构基础,这一病理过程涉及机械传导信号的异常,并受到神经和免疫系统的双重调节。Piezo1是一种特异性机械敏感离子通道,它的发现于2021年获得诺贝尔生理或医学奖。然而,Piezo1在梗死后心室重构中的作用还不清楚。
2024年1月18日,安徽医科大学第二附属医院麻醉与围术期医学科张野教授、何淑芳研究员团队与上海科技大学胡霁教授团队合作,在Circulation (IF=37.8)在线发表了题为“Piezo1-Mediated Neurogenic Inflammatory Cascade Exacerbates Ventricular Remodeling After Myocardial Infarction”的研究性论文。该研究聚焦心脏感觉神经元胞体所在的胸段背根神经节(TDRG)中的Piezo1通道,阐明了Piezo1/IL-6介导的神经源性炎症级联反应促进梗死后心室重构的全新神经免疫机制。
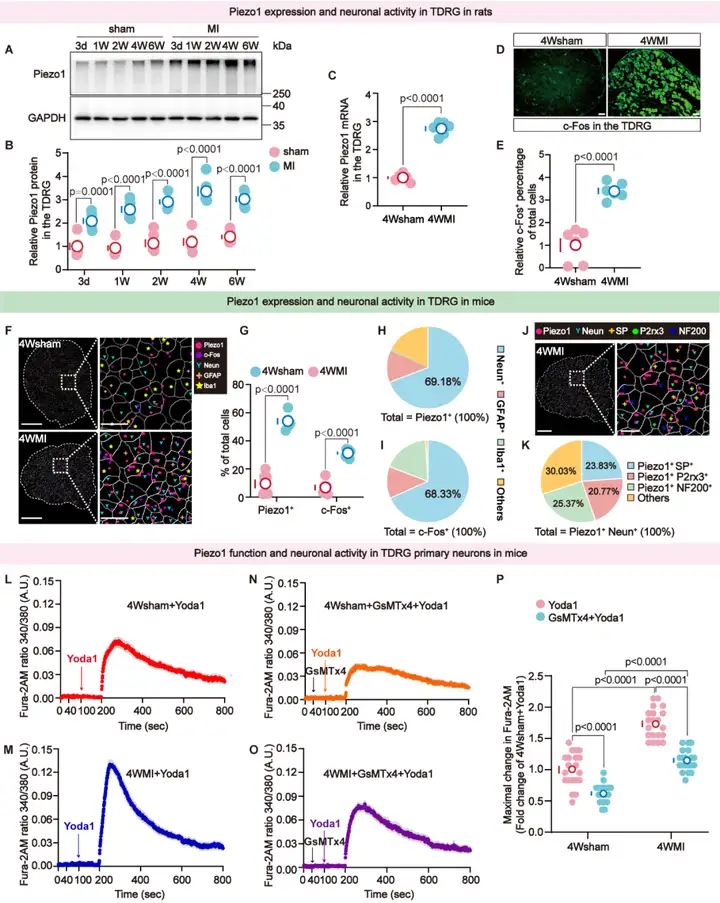
研究人员首先通过建立大鼠心肌梗死模型,采用western blot、qPCR及免疫荧光检测的方法,发现梗死4周时TDRG中Piezo1表达显著增加,同时作为神经元兴奋标志的c-Fos表达也明显升高。小鼠心肌梗死4周时,通过空间转录原位测序技术,也显示了与大鼠同样的结果,并且证明了Piezo1主要在TDRG神经元细胞类型中表达。又进一步通过原代提取小鼠TDRG神经元,发现Piezo1活化可引起神经元钙内流,神经元兴奋性增强。
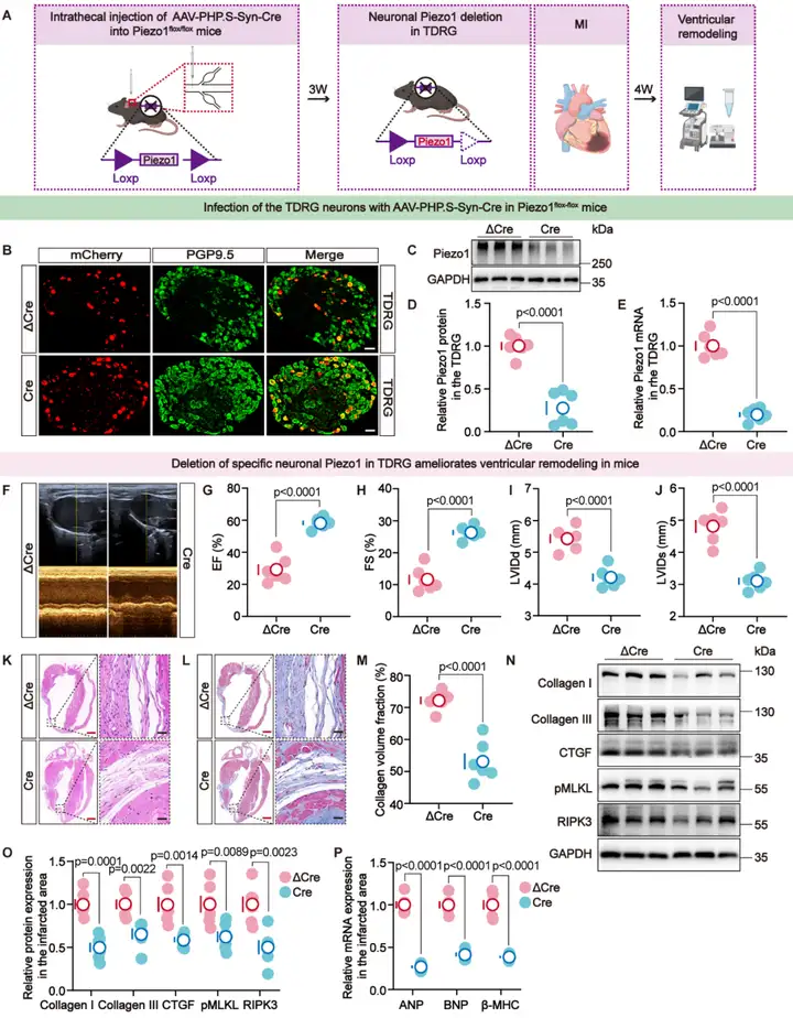
研究者通过大鼠TDRG原位注射lentivirus-Piezo1-RNAi实现TDRG中Piezo1敲低,及Piezo1flox-flox小鼠鞘内注射Cre-AAV-PHP.S病毒,实现TDRG神经元中Piezo1基因敲除,通过小鼠心脏超声、HE/Masson染色、纤维化相关蛋白、肥大相关基因、坏死性凋亡相关蛋白等指标检测,显示TDRG神经元特异性敲除Piezo1的小鼠,心肌梗死后心室重构得到了明显改善。
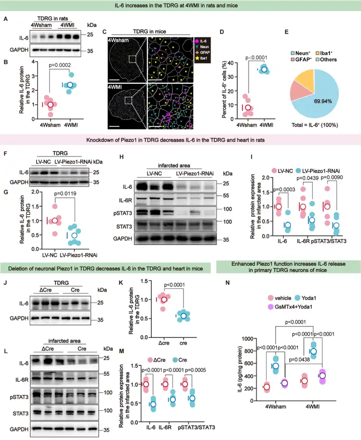
随后又通过以上在体Piezo1干预及TDRG原代神经元培养手段,进一步发现TDRG中Piezo1活化可诱导炎症因子IL-6释放增加;这些神经源性IL-6通过轴浆运输方式到达局部心肌组织,激活心脏IL-6受体和STAT3炎症信号通路。
研究者通过大鼠鞘内给予IL-6中和抗体抑制TDRG中IL-6表达,及小鼠鞘内给予sh-IL-6-AAV-PHP.S实现TDRG中IL-6神经特异性敲低两种手段,发现神经特异性敲低IL-6,亦可显著改善心肌梗死后心室重构。
本研究揭示了梗死后心室重构病理过程中Piezo1/IL-6介导的神经源性炎症级联反应,发现了机械转导介导的神经-免疫-心脏轴的一个未知领域,为防治梗死后心室重构或心力衰竭提供了新的靶点,具有重要的理论意义和临床价值。
安徽医科大学第二附属医院博士研究生孙美艳为该论文的第一作者,硕士研究生毛遂、博士研究生吴超为共同第一作者。安徽医科大学第二附属医院张野教授、上海科技大学胡霁教授及安徽医科大学第二附属医院何淑芳研究员为共同通讯作者。该项研究得到了国家自然科学基金项目、安徽省高校优秀科研创新团队等项目的支持,相关实验主要在麻醉与围术期医学安徽普通高校重点实验室及安徽医科大学第二附属医院科研实验中心进行。

通讯作者介绍:
张野,教授,主任医师,博士生导师,博士后导师,现任安徽医科大学第二附属医院副院长、安徽省医师协会麻醉学分会主任委员。长期致力于围术期心肌保护研究,主持和参与科研课题15项(包括4项国家自然基金),主编参编学术专著15部,发表论文200余篇,其中SCI源期刊60余篇,国家.级核心杂志100余篇。先后获安徽省科技进步“二等奖”1项,“三等奖”3项。
胡霁,教育部长江学.者特聘教授。上海科技大学长聘正教授。目前担任中国神经科学会应激神经生物学分会副主任委员,中国神经科学会认知神经生物学分会副主任委员,中国药理学会麻醉药理分会副主任委员。获得国家青年千人,自然科学基金面上项目,自然科学基金优秀青年项目,自然科学基金重大研究计划,自然科学基金重大项目,科技部973计划支持。研究成果以通讯作者在Nature,Neuron,Current Biology,Science Advances等国际学术期刊发表系列论文。获得重庆市科技进步一等奖,中科院教学成果二等奖,宝钢优秀教师奖,首届浦东科技精英。
何淑芳,博士,安徽医科大学第二附属医院麻醉与围术期医学科研究员、副教授,博士生导师、博士后合作导师,美国斯坦福大学访问学者。中国药理学会麻醉药理学专业委员会委员、安徽省药理学会抗炎免疫药理学专业委员会委员、Anesthesiology and Perioperative Science杂志学术编委。研究方向为麻醉药理学、心脏保护分子机制及神经调控机制研究;主持国家自然科学基金2项、其他省厅级课题6项。以第一或通讯作者在Circulation,J Clin Invest,Basic Res Cardiol,Chem Eng J,Brit J Anaesth等国际著名期刊上发表SCI论文17篇,其中IF>10分3篇。获得2021年国际麻醉研究协会(IARS)年会最佳摘要奖、第八届安徽省自然科学优秀学术论文二等奖等。
本文使用的来自枢密科技的病毒产品,列表如下:


了解产品及服务
请扫码或添加客服微信:BrainVTA2020

市场:027-65023363 行政/人事:027-62439686 邮箱:marketing@brainvta.com 客服:18140661572(活动咨询、售后反馈等)
销售总监:张经理 18995532642 华东区:陈经理 18013970337 华南区:王经理 13100653525 华中/西区:杨经理 18186518905 华北区:张经理 18893721749
地址:中国武汉东湖高新区光谷七路128号中科开物产业园1号楼
Copyright © 武汉枢密脑科学技术有限公司. All RIGHTS RESERVED.
鄂ICP备2021009124号 DIGITAL BY VTHINK