2024-01-22 阅读量:874
神经病理性疼痛是由包括周围神经、脊髓和大脑在内的躯体感觉系统受损或病变所导致的一种常见的慢性疼痛。全世界约有7%-10% 的人群受到神经病理性疼痛的影响。由于其发病机制复杂,神经病理性疼痛的临床治疗效果并不理想。星形胶质细胞作为中枢神经系统重要的细胞组分之一,对神经元的正常发育、突触的形成和动作电位的正常传播具有重要作用。在外周神经损伤后,脊髓背角星形胶质细胞会发生显著的分子、形态和功能改变,在神经病理性疼痛的发病机制中扮演重要角色。
2024年1月9日,中南大学湘雅医院麻醉手术部黄长盛教授团队在《Advanced Science》(中科院一区TOP期刊,IF=15.1)以论著形式在线发表了题为“Inhibition of NFAT5-Dependent Astrocyte Swelling Alleviates Neuropathic Pain”的原创性研究论文。该论文首次报道了脊髓背角星形胶质细胞肿胀在神经病理性疼痛发病机制中的作用。
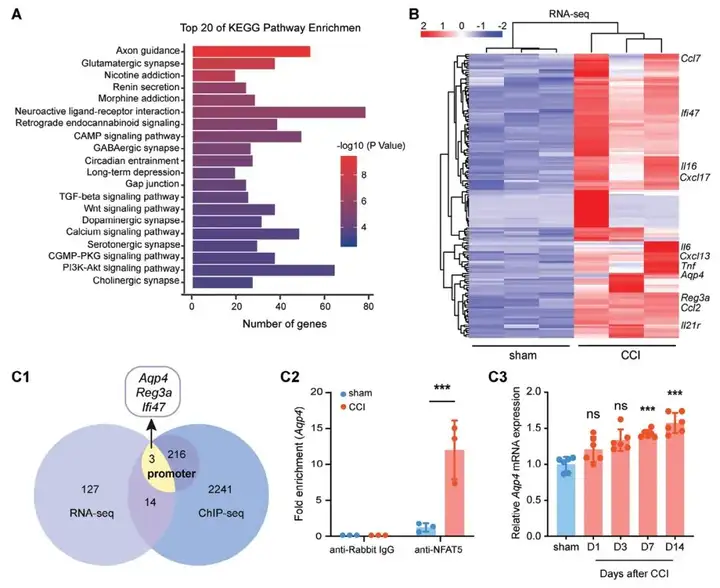
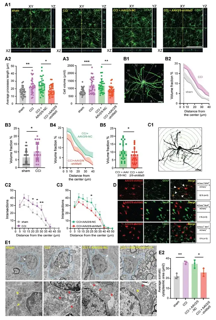
该团队首先通过构建慢性缩窄性损伤(CCI)模型大鼠证实了外周神经损伤可诱导脊髓背角NFAT5表达上调,同时发现脊髓背角星形胶质细胞发生肿胀改变。使用AAV非特异性敲减或药物抑制脊髓NFAT5可缓解CCI诱导的神经病理性疼痛症状,值得关注的是,敲减脊髓内NFAT5可逆转星形胶质细胞肿胀变化,但对小胶质细胞形态无明显影响。为了验证NFAT5对于星形胶质细胞肿胀调控的特异性,研究者通过脊髓内注射携带星形胶质细胞特异性启动子的敲减AAV,实现了对脊髓背角星形胶质细胞内NFAT5的特异性敲减,结果与先前一致,进一步证明了转录因子NFAT5是调控星形胶质细胞肿胀的关键因子。
为了进一步明确NFAT5调控星形胶质细胞肿胀的下游靶标,研究者通过ChIP-seq和RNA-seq联合分析,发现NFAT5可以直接调控星形胶质细胞中水通道Aqp4基因的转录。AQP4是中枢神经系统中占主导地位的水通道蛋白,特异性表达于星形胶质细胞,参与调节星形胶质细胞功能,与星形胶质细胞肿胀高度相关。随后,研究者通过AQP4特异性抑制剂靶向NFAT5-AQP4信号通路,发现抑制NFAT5-AQP4信号通路可通过缓解星形胶质细胞肿胀减轻神经病理性疼痛症状。
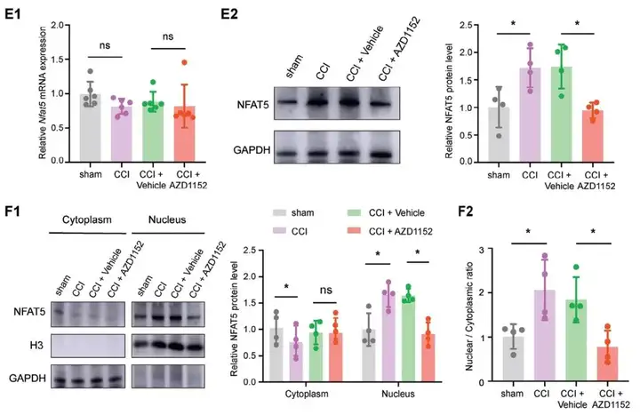
接下来,研究者进一步探索了CCI造模后NFAT5的上调机制,有趣的是,CCI造模后Nfat5 mRNA没有明显变化,表明CCI可能是通过转录后机制调节NFAT5蛋白水平。研究者发现极光激酶AURKB可通过调节NFAT5的磷酸化状态,增强其蛋白的稳定性和细胞核内的表达量,从而进一步调控Aqp4基因的转录。
图4.AURKB促进NFAT5核表达以及蛋白稳定性。
综上所述,AURKB-NFAT5-AQP4信号通路可能通过介导脊髓背角星形胶质细胞肿胀,参与神经病理性疼痛发病机制。该信号通路可为神经病理性疼痛治疗药物的开发提供潜在靶点,对其治疗转化提供重要参考。
湘雅医院博士研究生和立穹与加州大学圣地亚哥分校马圣运博士为共同第一作者,黄长盛教授为论文唯.一通讯作者,中南大学湘雅医院为第一作者单位及通讯单位。中南大学湘雅医院黄长盛教授团队长期致力于急性和慢性疼痛的临床与基础研究,近年来在Advanced Science、Redox Biology、Glia、Brain Behav Immun、Br J Anaesth等国际知名期刊发表系列研究论文。团队热诚欢迎临床和神经科学相关研究领域人才加盟,联系邮箱:changsheng.huang@csu.edu.cn。
黄长盛教授课题组合照
该研究的合作者马圣运博士长期从事T细胞介导自身免疫病的相关研究,先后有多项成果以第一作者或通讯作者发表在Science Advances、Cell Reports、Advanced Science等国际知名期刊。马圣运博士即将入职电子科技大学医学院,欢迎博士后、博士和硕士研究生加入,联系邮箱:531490487@qq.com。
通讯作者介绍
黄长盛教授,主任医师,博士研究生导师;中南大学湘雅医院麻醉手术部副主任;湖南省卫生健康高层次人才,湖南省青年岗位能手,中南大学“升华猎英”人才;首批国家.级一.流本科课程“临床麻醉学”主讲教师;主要从事急性和慢性疼痛的临床与基础研究,主持国家自然科学基金4项,以第一或通讯作者在Advanced Science、Redox Biology、Glia、Brain Behav Immun、Br J Anaesth等国际著名期刊发表系列研究论文;担任中华医学会麻醉学分会老年麻醉与围术期学组委员,中华医学会疼痛学分会基础学组和青年学组委员,中国神经科学会神经胶质细胞分会委员,中国抗癌学会麻醉与镇痛专业委员会委员,湖南省医学会麻醉学专业委员会老年麻醉学组副组长,湖南省医学会疼痛医学专业委员会委员。
本文使用的病毒产品全部来自枢密科技,列表如下:
我司可提供基因过表达、干扰、编辑定制服务,以下为相关产品案例:


了解产品及服务
请扫码或添加客服微信:BrainVTA2020

市场:027-65023363 行政/人事:027-62439686 邮箱:marketing@brainvta.com 客服:18140661572(活动咨询、售后反馈等)
销售总监:张经理 18995532642 华东区:陈经理 18013970337 华南区:王经理 13100653525 华中/西区:杨经理 18186518905 华北区:张经理 18893721749
地址:中国武汉东湖高新区光谷七路128号中科开物产业园1号楼
Copyright © 武汉枢密脑科学技术有限公司. All RIGHTS RESERVED.
鄂ICP备2021009124号 DIGITAL BY VTHINK