2023-12-25 阅读量:1139
阿尔茨海默病(AD)是最常见的痴呆症类型。到目前为止,很少有疾病改善治疗可阻止或减缓AD的进展。脑β-淀粉样蛋白(Aβ)沉积是AD发病机制中的一个关键事件。Aβ清除受损被认为是散发性AD(占所有AD病例的99%)的主要原因。近期,早期AD患者的3期试验中两种药物阿杜卡努单抗aducanumab和仑卡奈单抗lecanemab(Aβ单抗)均显示出疗效,并已被批准用于治疗AD。Aβ抗体在临床试验中的突破表明,Aβ清除是预防和治疗AD的有效途径,也表明Aβ清除障碍在AD发病机制中的关键作用。因此,理解Aβ从脑中清除的机制可能对制定AD干预措施至关重要。
AD传统上被认为是一种脑本身的疾病。然而,脑Aβ池和外周Aβ池相互通信。约40-60%的脑源Aβ通过血脑屏障、淋巴通路等转运到外周被清除。但是,脑源Aβ肽在外周的何处及如何被清除目前尚不清楚。肝脏是清除血液中代谢物的最大器官。肝功能障碍与人的认知能力下降和AD有关。这些结果表明,肝脏可能在Aβ清除和AD发病机制中起着关键作用。
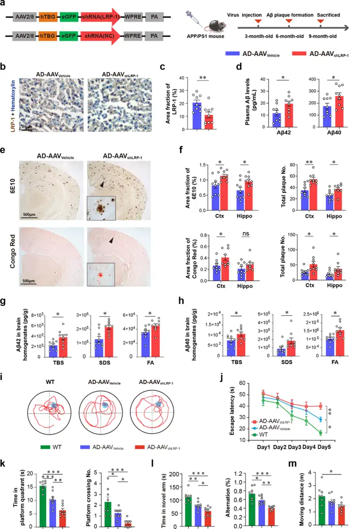
2023年3月25日,陆军特色医学中心(第三军医大学大坪医院)神经内科王延江主任医师团队与王俊医师团队、郑州大学第一附属医院神经内科许予明主任医师团队合作在Acta Neuropathologica(IF=15.887)上发表题为“Physiological β‑amyloid clearance by the liver and its therapeutic potential for Alzheimer’s disease”研究论文,本文中,作者发现当血液流经肝脏后,Aβ42和Aβ40分别去除了13.9%和8.9%。肝脏的这种能力随着老年动物肝细胞中Aβ受体—低密度脂蛋白受体相关蛋白1(LRP-1)表达下调而降低。研究人员在APP/PS1小鼠(AD双转基因模型鼠)肝细胞中特异性敲低LRP-1,造成肝脏对Aβ的清除率慢性下降,进而加重脑Aβ负荷和认知障碍。
研究人员首先在家兔中证明肝脏具备清除循环Aβ的生理功能。随后在APP/PS1小鼠中结扎肝门静脉以部分阻断肝血流,结果发现血液中Aβ42和Aβ40水平升高,且脑中Aβ42和Aβ40水平也增加。表明肝脏在调节血液和脑中Aβ水平的动态方面发挥关键作用。进一步实验发现肝脏清除Aβ的能力随着APP/PS1小鼠、家兔年龄的增长而下降。此外,低密度脂蛋白受体相关蛋白1(LRP-1)是肝细胞吞噬Aβ的主要受体。作者发现,与低月龄小鼠相比,高月龄小鼠肝匀浆中的LRP-1水平降低,而两组肝脏的重量没有显著变化。表明随着年龄的增长,肝脏Aβ清除率的降低可能归因于LRP-1表达的降低。
于是,研究人员为测试肝脏Aβ清除率的下降是否加剧AD的发展,通过尾静脉注射将肝细胞特异性启动子hTBG(人甲状腺素结合球蛋白基因启动子)调控shLPR1基因表达的AAV载体递送到3月龄APP/PS1小鼠体内,以特异性敲低肝细胞中LRP1的表达,9月龄时处死小鼠进行分析。免疫组化染色显示与对照组(AD-AAVvehicle小鼠)相比,AD-AAVshLRP-1小鼠肝脏中的LRP-1表达水平降低了46%,表明敲低成功。进一步检测发现,与对照组比较,AD-AAVshLRP-1小鼠血液中Aβ水平更高。表明特异性降低APP/PS1小鼠肝细胞中LRP1表达,造成肝细胞清除循环Aβ的能力减弱。此外,相比于AD-AAVvehicle小鼠,AD-AAVshLRP-1小鼠大脑皮层和海马区的Aβ斑块增多(分别约增加37%和42% ),脑内Aβ水平更高。
与AD-AAVvehicle小鼠比较,AD-AAVshLRP-1小鼠表现出空间学习能力更差,在Morris水迷宫(MWM)实验中逃逸潜伏期(Escape Latency)更长;AD-AAVshLRP-1小鼠记忆巩固能力更差,在Morris水迷宫的探究实验中,在原平台所在象限停留时间更短,穿越平台次数更少;AD-AAVshLRP-1小鼠空间识别记忆更差,在Y迷宫实验中,新异臂中花费时间更短,自发交替率更低。在旷场实验中,两组小鼠移动距离没有差异,表明AD-AAVshLRP-1小鼠的自主运动能力没改变。
肝脏在生理上清除血液中的Aβ,并进一步调节脑中的Aβ水平,这表明通过肝脏促进Aβ的清除是AD的一种新的潜在治疗方法。
陆军特色医学中心神经内科王延江主任医师、王俊医师、郑州大学第一附属医院神经内科许予明主任医师为论文的共同通讯作者。陆军特色医学中心神经内科Cheng Yuan为论文的第一作者。本研究得到了国家自然科学基金项目(编号:81930028和31921003)的资助。
本文使用的来自枢密科技的病毒产品,列表如下:
阿尔茨海默病动物模型及药效评价
阿尔茨海默病(AD)是一种起病隐匿的进行性发展的神经系统退行性疾病。临床上以记忆障碍、失语等全面性痴呆表现为特征,俗称老年痴呆症,是老年人中最常见的神经退行性疾病。它会慢慢破坏人的记忆力和思维能力,最终破坏执行简单任务的能力。随着全球老龄化加剧,AD患者数量急剧增加。而截至目前,针对AD尚无有效的治愈方法,为了加强临床医学转化研究以及临床前药物筛选,我们迫切需要发展和开发相关的动物模型。AD动物模型是以实验动物模拟AD患者脑组织的病理变化及行为特征。枢密科技可为您提供阿尔茨海默病造模AAV病毒,阿尔茨海默病模型构建及相关表型分析服务。

认知能力的检测:


了解产品及服务
请扫码或添加客服微信:BrainVTA2020

市场:027-65023363 行政/人事:027-62439686 邮箱:marketing@brainvta.com 客服:18140661572(活动咨询、售后反馈等)
销售总监:张经理 18995532642 华东区:陈经理 18013970337 华南区:王经理 13100653525 华中/西区:杨经理 18186518905 华北区:张经理 18893721749
地址:中国武汉东湖高新区光谷七路128号中科开物产业园1号楼
Copyright © 武汉枢密脑科学技术有限公司. All RIGHTS RESERVED.
鄂ICP备2021009124号 DIGITAL BY VTHINK