2023-11-21 阅读量:30414
记忆是脑的重要高级功能。近百年来,全球范围内科学家致力探究记忆发生的神经机制,期许解决以记忆损害为核心表现的老年痴呆等医学难题。早在上世纪50年代,通过对接受颞叶切除手术的H.M.等癫痫病人进行研究,科学家将有关空间环境、事件、人物等情景记忆的发生定位于内嗅皮层和海马。
随后,记忆研究领域聚焦解码内嗅皮层、海马等记忆环路的功能活动规律,以期揭示记忆的发生机制。在该领域重要突破之一是发现觉醒期记忆脑区神经细胞集群通过θ(4-12 Hz)和γ(25-120 Hz)等不同频率同步化网络振荡的功能活动方式,介导记忆编码与提取过程。这些研究加深了对记忆发生机制的认识,但始终未能明确回答觉醒期记忆神经环路为何会产生这些功能活动。对这一科学问题的回答,正是进一步完整揭示记忆发生机制的关键。
陆军军医大学胡志安教授和何超教授团队长期从事觉醒睡眠研究,该团队前期发现下丘脑食欲素觉醒系统通过丘脑室旁核发挥了维持觉醒的关键作用,该成果于2018年发表于《Science》杂志。该团队在研究觉醒睡眠过程中敏锐意识到,记忆环路功能活动与下丘脑食欲素觉醒系统高度关联。记忆编码等诸多过程均发生在下丘脑食欲素觉醒系统高度激活的觉醒期,而非该系统活动下降的睡眠期。临床证据显示,一旦下丘脑食欲素觉醒系统受损可致严重的记忆障碍。基于上述线索,该团队提出“觉醒系统触发记忆功能活动”这一原创性学术思想,认为觉醒系统的这种触发作用开启了觉醒期记忆的过程。
2023年11月8日,陆军军医大学何超教授和胡志安教授团队在《Neuron》杂志发表题为《Spatial memory requires hypocretins to elevate medial entorhinal gamma oscillations》的研究论著,首次明确报道下丘脑食欲素觉醒系统促进记忆编码的神经机制,该研究展示了如何通过下丘脑觉醒系统活动的协调转换,从而实现记忆编码,为记忆障碍相关脑疾病的诊治提供了理论支撑和潜在靶点。在这项工作中,研究人员利用光遗传、化学遗传、钙成像和膜片钳、在体多通道记录等方法,明确了外侧下丘脑的食欲素能神经元→内侧内嗅皮层的中间能神经元这条神经环路在空间记忆中的重要作用。
结果
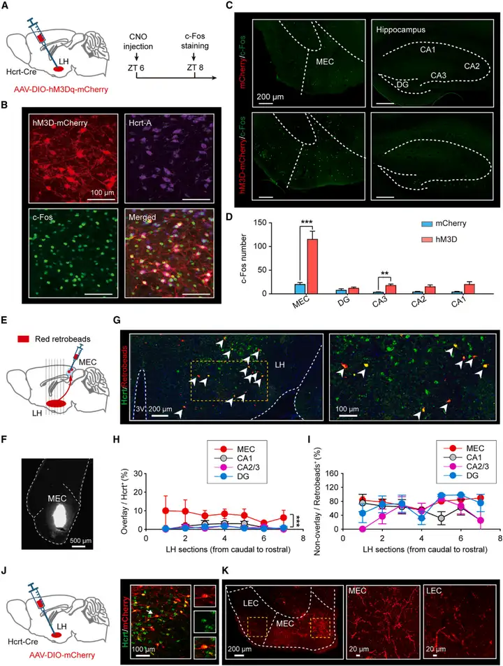
为了证明这一原创学术假说,该团队首先应用了光纤记录特异地记录食欲素觉醒神经元活动,发现该群细胞在物体空间位置记忆编码中高水平激活,一旦熟悉物体空间位置后该群神经元活动随即下降。食欲素觉醒神经元通过作用内嗅皮层-海马记忆神经环路中哪一脑区发挥作用呢?采用药物遗传学特异激活食欲素神经元后,发现物体空间位置记忆相关的内嗅皮层神经元活性显著增高,然而海马各个亚区的神经元活性变化不显著。食欲素觉醒神经元纤维的确也高丰度地分布于内嗅皮层,而在海马分布较少,提示内嗅皮层是食欲素觉醒系统作用的重要靶区(图1)。
图1. 食欲素觉醒神经元主要支配内嗅皮层
在记忆发生过程中,内嗅皮层记忆脑区是否有食欲素觉醒递质的释放呢?应用检测食欲素觉醒递质的新型荧光探针,可在体实时地监测食欲素觉醒递质的释放。该团队发现物体空间位置记忆编码中,内嗅皮层存在高水平的食欲素觉醒递质释放。一旦小鼠熟悉物体空间位置,即完成空间记忆编码后,内嗅皮层内食欲素觉醒递质释放显著下降(图2)。
图2. 空间记忆编码过程中内嗅皮层食欲素觉醒递质释放增加
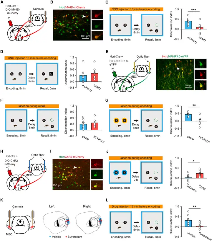
那么内嗅皮层区食欲素觉醒递质释放介导了空间记忆哪一过程呢?该团队进一步通过药物遗传和光遗传技术特异操控食欲素觉醒神经元投射至内嗅皮层的神经通路,发现抑制食欲素觉醒神经元-内嗅皮层神经通路显著损害空间位置记忆编码,而对其提取并无明显作用。相反,若激活该通路则会增强物体空间位置记忆编码(图3)。
图3. 食欲素觉醒神经元-内嗅皮层神经通路参与调控空间记忆
食欲素觉醒神经元通过何种机制促进记忆的编码呢?应用在体多通道记录技术,发现食欲素觉醒系统正是通过强化记忆神经环路的γ网络振荡这一功能活动,提高内嗅皮层编码空间位置记忆的信噪比,进而触发了觉醒期记忆的编码。进一步应用免疫电镜、双通道膜片钳记录以及光遗传技术等,该团队发现食欲素觉醒递质受体主要表达在支配抑制性小清蛋白(PV)阳性神经元的谷氨酸神经元的轴突末梢上。食欲素觉醒递质作用于谷氨酸神经元轴突末梢促进谷氨酸递质释放,进而显著提高PV阳性神经元的活性,从而触发γ网络振荡。至此,该研究从记忆发生机制这一基本科学问题入手,原创性地证实了觉醒期食欲素觉醒系统触发记忆编码的关键作用,从形态和功能两方面解析了其发挥作用的神经机制。这些发现促进了我们对记忆发生机制的认识。同时,该发现有望显著增进人们对记忆障碍等相关疾病的认识。觉醒系统损害可能是老年痴呆、脑卒中等重大脑疾病中记忆障碍发生的潜在病理因素。食欲素觉醒系统在记忆发生中的作用这一崭新结果,为记忆障碍的治疗提供了全新的精准靶点,具有一定的社会意义和经济价值。
模式图:觉醒系统触发记忆编码的机制

扫码下载原文
陆军军医大学2020级硕士研究生廖翊翔和2021级硕士研究生文茹懿为该论文共同第一作者,陆军军医大学基础医学院生理教研室何超教授、胡志安教授和夏建霞副教授为论文共同通讯作者。该研究是在国家自然科学基金创新研究群体项目、科技部脑计划重大专项和重庆市自然科学基金项目等资助下完成。
通讯作者介绍:
胡志安教授,重庆脑与智能科学中心首席科学家、陆军军医大学脑与智能研究院执行院长。担任中国睡眠研究会副理事长,中国神经科学会和中国生理学会常务理事,国家自然科学基金创新研究群体牵头人。带领的课题组一直专注于觉醒睡眠的发生机制、觉醒系统调控学习记忆的基础与临床研究。研究方向:觉醒睡眠与学习记忆。鉴定了丘脑室旁核是觉醒维持的关键的脑区;中脑EW中央投射核是关键促睡眠脑区;揭示了觉醒系统调控学习记忆的机制。在Science,Neuron,Advanced Science,Cell Reports等SCI收录杂志发表论文70余篇。所指导博士获得华人生命科学博士生最高奖项吴瑞奖、中国生理学最高奖-张锡钧基金会优秀论文一等奖。
何超教授,现任重庆陆军军医大学生理学教研室主任、教授、博导。获国家优青、重庆市杰青。相关成果以第一作者或共同通讯作者在Science,Neuron,Advanced Science,Progress in Neurobiology等国际权威杂志发表。担任科技创新2030-“脑科学与类脑研究”重大项目课题组长,主持国家自然科学基金优秀青年基金项目等10余项。课题组围绕觉醒睡眠与记忆,主要开展三个方面的研究:揭示觉醒系统调控记忆获得与提取,睡眠促进记忆巩固的神经生理机制;阐明觉醒睡眠系统稳态失衡所致记忆障碍的新型病理机制;针对觉醒睡眠稳态失衡及其所致的记忆障碍设计新型干预策略。
本文使用的来自枢密科技的病毒产品,列表如下:


了解产品及服务
请扫码或添加客服微信:BrainVTA2020

市场:027-65023363 行政/人事:027-62439686 邮箱:marketing@brainvta.com 客服:18140661572(活动咨询、售后反馈等)
销售总监:张经理 18995532642 华东区:陈经理 18013970337 华南区:王经理 13100653525 华中/西区:杨经理 18186518905 华北区:张经理 18893721749
地址:中国武汉东湖高新区光谷七路128号中科开物产业园1号楼
Copyright © 武汉枢密脑科学技术有限公司. All RIGHTS RESERVED.
鄂ICP备2021009124号 DIGITAL BY VTHINK