2023-06-16 阅读量:1826
人类在遭遇灾难性事件后会产生强烈、持久的病理性情绪记忆,这种病理性记忆异常顽固、伴随终生,给人类造成极大的痛苦,进而引发一系列严重的精神心理疾病,如创伤后应激障碍等。此类疾病反复发作,不易根除,危害极大,给个人、家庭和社会造成沉重的负担。目前临床上常用暴露疗法来治疗病理性创伤记忆,暴露疗法是在非条件性刺激(US)不存在的情况下,使患者重复暴露于条件性刺激(CS)以促进恐惧记忆的消退,但这种恐惧记忆消退的过程并不影响原始创伤记忆的完整性,导致治疗效果并不理想。
学习等事件激活一群神经元产生化学或物理的变化,这些变化成为记忆印迹,产生记忆印迹的细胞即为记忆印迹细胞,事件相关线索可再激活记忆印迹细胞从而引发记忆提取。在情景型恐惧记忆范式中,激活记忆印迹细胞可以诱导恐惧记忆的再提取,而消退训练则抑制记忆印迹细胞的再激活。据报道,恐惧记忆可以通过CS或US提取诱导的记忆再巩固窗口期内(10分钟至6小时)的消退训练来擦除(不存在自发恢复SR),表明提取后消退处理可以诱发恐惧记忆更新。此外,基底外侧杏仁核(BLA)脑区也被发现存在编码恐惧记忆和消退记忆的细胞,BLA投射神经元亚群之间的活动平衡决定了恐惧记忆和消退记忆的相对表达。另有研究报道前边缘皮层(PrL)的记忆印迹细胞对听觉恐惧记忆的表达至关重要。然而,PrL中是否存在编码记忆消退的细胞尚不明确,编码恐惧记忆和消退记忆的细胞之间的关系以及记忆擦除过程中恐惧印迹细胞的编码机制仍不清楚。尤其是记忆擦除到底是新记忆的形成还是对原有记忆的抑制,一直是待解决的问题。
2023年6月7日,山东大学基础医学院陈哲宇教授研究团队在Science Advances杂志在线发表题为“Altered fear engram encoding underlying conditioned versus unconditioned stimulus initiated memory updating”的研究论文,探索了CS和US介导记忆擦除过程中记忆印迹细胞的编码机制,并揭示记忆擦除前后原有印迹细胞编码信息的改变,对于理解记忆的本质以及相关精神疾病的治疗提供了新的理解。

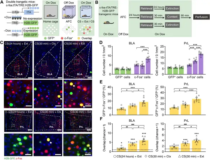
研究人员首先对c-fos:tTA和TRE:H2B-GFP的TetTag双转基因小鼠(Tet-off系统,没有多西环素dox表达GFP)进行声音-足底电击配对的条件性听觉恐惧(AFC)训练(条件性声音刺激:20 s,3 kHz,80 dB;电击足底-非条件刺激:0.75 mA,1 s),AFC训练24小时后对小鼠进行记忆提取(条件性刺激),随后30分钟和24小时后进行消退训练,结果发现条件性刺激30分钟后进行消退训练,小鼠PrL和BLA脑区再激活的印迹细胞比例明显高于其他组(GFP+细胞表示APC训练激活神经元,c-fos+细胞表示被CS或CS+Ext激活的神经元,GFP+c-fos+细胞表示再激活的印迹细胞)。提示PrL和BLA脑区的印迹细胞可能在条件性刺激介导的记忆擦除过程中发挥作用。
图1. CS介导的记忆擦除过程中BLA和PrL脑区印迹细胞再激活水平增加
研究人员通过注射AAV病毒标记AFC训练激活的恐惧记忆印迹细胞,结合光遗传学技术抑制PrL和BLA脑区中的记忆印迹细胞,行为学结果显示相比对照组,抑制PrL、BLA脑区的记忆印迹细胞在记忆提取过程中(Retrieval)均可降低小鼠僵直水平,但对随后的消退训练中僵直水平无影响。有趣的是,记忆提取过程中光遗传抑制PrL而非BLA脑区的记忆印迹细胞,导致SR实验中小鼠僵直水平增加,表明恐惧记忆的恢复。总的来说,这些结果表明BLA和PrL中的恐惧记忆印迹细胞对于恐惧记忆提取是必需的,而PrL中而不是BLA中的恐惧记忆印迹细胞对于CS介导的记忆擦除是必需的。
图2. PrL而非BLA中印迹细胞的激活对于CS介导的恐惧记忆擦除是必要的
接下来研究人员对条件性刺激和非条件性刺激介导记忆擦除前后PrL脑区和BLA脑区印迹细胞的功能进行了研究。在记忆擦除前后分别光遗传激活PrL脑区和BLA脑区的印迹细胞发现,在条件性刺激介导记忆擦除中PrL脑区印迹细胞由编码恐惧记忆变为编码安全记忆,而BLA脑区印迹细胞在条件性刺激介导记忆擦除前后编码信息没有改变,但是在非条件性刺激介导记忆擦除中BLA脑区印迹细胞发生了由编码恐惧记忆变为编码安全记忆的改变。
图3. CS介导记忆擦除过程中,PrL中印迹细胞编码记忆发生改变
图4. US介导记忆擦除过程中,BLA中印迹细胞编码记忆发生改变
本文研究人员通过活性依赖的神经元标记技术、神经示踪技术,结合光遗传学操纵和在体钙成像,揭示了PrL和BLA脑区记忆印迹细胞的再激活分别在条件性和非条件刺激诱导的记忆擦除中发挥重要作用,证明了记忆擦除导致了原有记忆的更新,改变了印迹细胞的编码信息,从而为恐惧记忆相关疾病的临床治疗提供了新的干预思路。

扫码下载原文
山东大学基础医学院2019级博士研究生滕帅文为本文第一作者,山东大学基础医学院陈哲宇教授为本文通讯作者,山东大学基础医学院硕士研究生王鑫荣,杜博文,陈晓琳等也参与此研究。该研究得到了科技创新2030-脑科学与类脑研究重大项目(2021ZD0202804),国家自然科学基金面上项目(no. 32171029),山东省自然科学基金委重大项目(no. ZR2020ZD17)的支持。
本文使用的来自枢密科技的病毒产品列表:

了解产品及服务
请扫码或添加客服微信:BrainVTA2020

市场:027-65023363 行政/人事:027-62439686 邮箱:marketing@brainvta.com 客服:18140661572(活动咨询、售后反馈等)
销售总监:张经理 18995532642 华东区:陈经理 18013970337 华南区:王经理 13100653525 华中/西区:杨经理 18186518905 华北区:张经理 18893721749
地址:中国武汉东湖高新区光谷七路128号中科开物产业园1号楼
Copyright © 武汉枢密脑科学技术有限公司. All RIGHTS RESERVED.
鄂ICP备2021009124号 DIGITAL BY VTHINK