2021-09-30 阅读量:1069
编者按
脊髓延髓肌萎缩症(SBMA),又称为X-连锁脊髓延髓肌萎缩症或肯尼迪氏症,是由染色体Xq11-12上的雄激素受体(AR)基因的1号外显子中编码谷氨酰胺(PolyQ)的CAG三联体重复的不稳定扩增引起。临床上SBMA经常与其他神经肌肉疾病误诊。AR和其配体二氢睾酮(DHT)相互作用共同影响细胞的生理功能。目前基础研究表明,AR与其转录调节因子之间的相互作用能诱导SBMA的发生,通过选择性抑制polyQ AR的转录功能而不影响其他AR的转录功能,有可能成为治疗SMBA的关键步骤。小编在这里给大家推荐Lim WF等发表在《Science advances》题为“Gene therapy with AR isoform 2 rescues spinal and bulbar muscular atrophy phenotype by modulating AR transcriptional activity”的研究论文,作者通过RNA测序,发现在SBMA患者干细胞分化形成的运动神经元中,存在特殊的转录本AR2;系统性注射AAV-AR45可改善SBMA小鼠的病理特征及行为学表现,且并不会引起明显的细胞毒性。

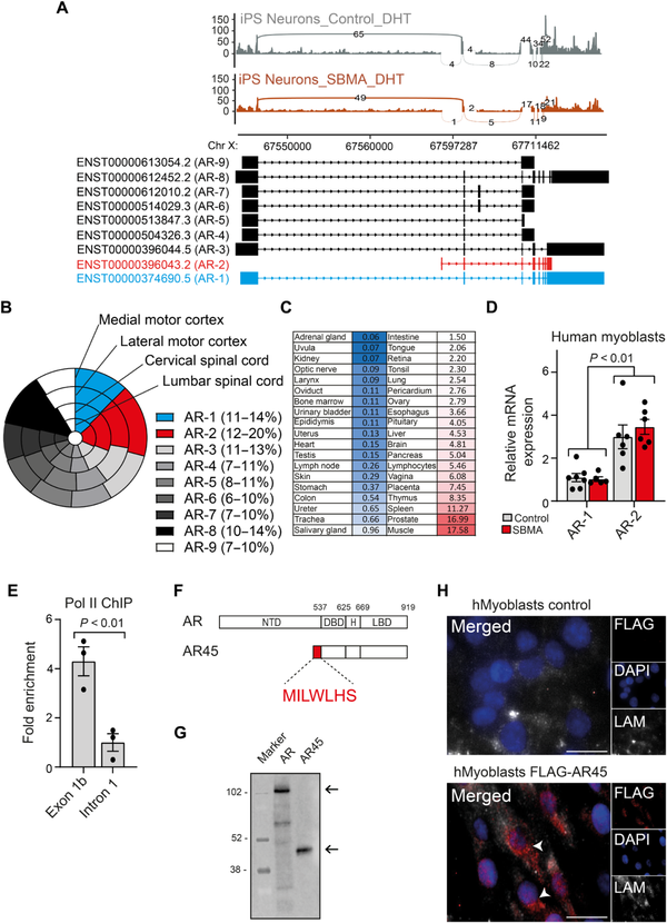
临床样本中AR不同转录模式的表达
研究人员通过将DHT处理的正常人和SBMA患者的多能干细胞定性分化为运动神经元,通过RNA测序,研究人员发现AR具有九种不同的转录模式,其中AR2是特殊的一类短转录本,在人脑中占比约17%。在人不同组织的cDNA微阵列中,研究人员发现AR2在雄激素响应的组织中表达最高。在非人灵长类动物中存在与AR2结构类似的AR45,染色质免疫共沉淀(ChIP)发现RNA聚合酶II与AR45的1b外显子结合,CRISPR-CAS9将AR45导入人成肌细胞中,发现AR45在细胞质和细胞核中均表达。
图1. SBMA患者来源干细胞分化成的运动神经元中存在AR2转录本
接着研究人员关注AR45对AR转录活性的影响,实验发现单独过表达AR45并不能影响AR的转录活性,但是AR和AR45同时存在的条件下,AR45可以降低AR的转录活性,并且AR45活性越高,对AR转录活性抑制越强。突变株AR45(AR45D-mut)或AR-12Q均能抑制AR45和AR的二聚化,进而增强AR的转录活性。GSEA(基因集富集分析)分析发现,降低AR45的功能可上调AR和雌激素反应相关功能。
图2.抑制AR45增强AR的转录活性并激活AR和雌激素相关信号通路
进一步研究人员关注过表达AR45是否会影响AR的转录活性,通过CoIP(免疫共沉淀)实验发现,AR45能降低AR和转录调节因子BRD4(含溴代烷的蛋白质4)之间的结合,给予AR45或BRD4抑制剂JQ1均能抑制TRMRSS2、PSA和ERG的表达。说明AR和AR45组成的二聚体,能抑制AR相关基因的转录。
图3. AR45和AR形成二聚体抑制AR相关基因的转录
系统性病毒递送AR45改善SBMA相关表型
为了破坏AR和BRD4之间的结合,研究人员构建了AAV9-AR45病毒,通过静脉注射AAV9-AR45病毒6周后进行检测,发现AR45表达于骨骼肌细胞。行为学结果显示,注射AAV-AR45病毒之后,显著延长小鼠的存活时间,延迟SBMA开始发病的时间,降低SBMA导致的小鼠体重的降低,并增强小鼠的运动能力。
图4. 系统性病毒过表达AR45改善SBMA小鼠的行为学表现
为了进一步研究AR45治疗对SBMA病理特征的影响,在系统性给予AAV-AR45进行治疗之后,对腓肠肌组织进行HE染色及NADH染色,发现AAV-AR45治疗后能显著改善肌肉组织的结构,减少萎缩肌纤维、成角肌纤维,并增加肌纤维的横截面直径。
图5. 系统性病毒过表达AR45改善SBMA小鼠的病理特征
为了研究系统性AAV-AR45过表达病毒对生理功能的影响,研究人员通过细菌人工染色体技术(BAC技术),构建了轻度SBMA的转基因小鼠模型,该模型具有非常轻微的神经肌肉表型,且并不适用于SBMA疾病模型的研究。静脉注射AAV-AR45进行治疗之后,在骨骼肌、肝、脾等器官均能检测到AR45的表达,肝脏中F4/80表达的巨噬细胞的免疫浸润情况并不受AR45过表达的影响。并且在轻度SBMA小鼠的组织中观察到IL-1β和TNF-α的mRNA表达水平轻度增加。而在AAV-AR45进行治疗之后能减少体内的炎症反应,并且静脉注射AR45并不会导致小鼠的慢性炎症和组织纤维化。
图6. 系统性病毒过表达AR45并不会引起明显的细胞毒性
总结
总而言之,本文研究人员运用iPSC技术获得SBMA患者的运动神经元,通过RNA测序、cDNA测序、ChIP和CoIP等分子生物学手段,发现AR45和AR形成二聚体可抑制AR的转录活性。采用基因治疗的方式,静脉注射AAV9-AR45可改善SBMA模型小鼠的行为学表现和病理特征,且并不会引起明显的细胞毒性。本文说明AR45可作为SBMA的治疗靶点,而采用基因治疗的方式过表达AR45对治疗SBMA有很好的疗效和安全性,提示基因疗法具有很好的临床转化价值。
图片来源:Science advances
原文链接:https://www.science.org/doi/epdf/10.1126/sciadv.abi6896

长按阅读原文

市场:027-65023363 行政/人事:027-62439686 邮箱:marketing@brainvta.com 客服:18140661572(活动咨询、售后反馈等)
销售总监:张经理 18995532642 华东区:陈经理 18013970337 华南区:王经理 13100653525 华中/西区:杨经理 18186518905 华北区:张经理 18893721749
地址:中国武汉东湖高新区光谷七路128号中科开物产业园1号楼
Copyright © 武汉枢密脑科学技术有限公司. All RIGHTS RESERVED.
鄂ICP备2021009124号 DIGITAL BY VTHINK






