2021-11-11 阅读量:950
对于动物而言,生存的危险无处不在。漫长的进化过程赋予低等动物到高等动物许多共有的本能行为来帮助其更好的生存繁衍,如觅食、交配及哺育后代行为等[1]。然而,在充满危险的自然环境中,这些行为发生时随时可能会出现捕食者。因此,猎物必须相对应的进化出一系列防御行为来应对潜在的和已经发生的生存危机。
动物应对危险的防御行为多种多样,常见的有惊跳反射(startle reflex)、冻结、躲避、逃跑和战斗等。其中,惊跳反射是机体响应于外界突然的声音或触觉刺激产生的一种快速的下意识反应,主要表现为闭眼、面部和头颈部收缩及全身弹跳等。惊跳反射存在于所有哺乳动物的整个生命周期中,它的产生可以将机体多处肌肉收缩反应紧急调动起来,保护容易受伤的部位,如眼睛与后颈部,也为后续进一步的防御反应做好准备。此外,惊跳反射的程度可以指征机体的焦虑状态,其异常更是与创伤后应激障碍症(Post-traumatic stress disorder, PTSD)、恐慌症(Panic disorder, PD)等精神类疾病密切相关[2-4]。尽管惊跳反射是一种重要的本能防御行为,但是控制惊跳反射的基本神经环路尚不清楚。
2021年11月4日,中国科学技术大学生命科学与医学部熊伟教授课题组在Nature Communications发表了题为“A brainstem reticulotegmental neural ensemble drives acoustic startle reflexes”的研究论文,揭示了耳蜗核-脑桥尾侧网状核-脊髓运动神经元这条神经环路在调控惊跳反射行为中的重要作用。
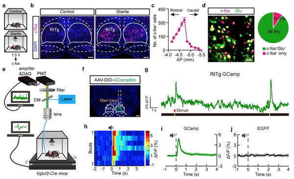
在本研究中,课题组首先在小鼠上建立声音诱发惊跳反射(Acoustic startle reflex, ASR)行为学模型。小鼠接受声音刺激后,位于脑干的脑桥尾侧网状核(Reticulotegmental nucleus, RtTg)神经元c-fos表达显著上升(图1a-c),并且这些神经元主要为谷氨酸能神经元(图1d)。进一步的在体光纤记录结果表明,ASR情况下,RtTg内谷氨酸能神经元能稳定记录到响应于声音刺激的钙信号上升(图1e-i)。这提示RtTg核团可能与小鼠的惊跳反射行为有关。
图1. 声音刺激诱发惊跳反射时,小鼠RtTg内谷氨酸能神经元被激活
那么,直接激活RtTg核团是否会诱发小鼠产生惊跳反射呢?为了探究这一可能性,研究人员将表达ChR2的光遗传病毒注射到RtTg内(图2a),发现蓝光激活RtTg神经元后,小鼠表现出弹跳行为(图2d-g),颈部及后肢肌肉也能同步记录到肌电活动(图2h-j),这是典型的惊跳反射行为。
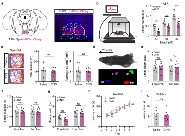
随后,研究人员将表达hM4Di的化学遗传病毒注射到RtTg内(图3a)。结果表明,当RtTg核团神经元被抑制时,声音诱发小鼠产生的惊跳反射幅度显著降低(图3b)。并且,化学遗传抑制RtTg核团并不会影响小鼠的运动协调、步态及痛觉感知等(图3c-i),这说明RtTg特异性介导小鼠的惊跳反射行为。
耳蜗核(cochlear nucleus, CN)是脑内接收并进一步传递声音信息的第一级核团。既然RtTg核团在小鼠上参与调控声音诱发的惊跳反射行为,那么,CN与RtTg之间是否存在环路投射呢?为了回答这一问题,研究人员首先在CN内注射AAV-EGFP,在RtTg内观察到EGFP标记的绿色荧光末梢(图4a-c)。随后,研究人员在Ai9(Rosa-tdt)小鼠CN内注射跨突触的AAV2/1-Cre,结果在RtTg内检测到tdt标记的神经元(图4d-f)。RtTg内注射Retro-AAV-EGFP后,CN内也能检测到EGFP标记的神经元信号(图4g-j)。这些结果提示CN-RtTg间存在直接投射。
随后,研究人员对CN-RtTg投射进行了性质及功能鉴定。染色发现接受CN投射的RtTg神经元主要是谷氨酸能的(图5a-b)。脑片电生理记录表明,CN发出兴奋性谷氨酸能投射到RtTg神经元(图5c-d)。光遗传特异性激活CN-RtTg谷氨酸能投射,同样可以在小鼠上诱发惊跳反射(图5e-f)。
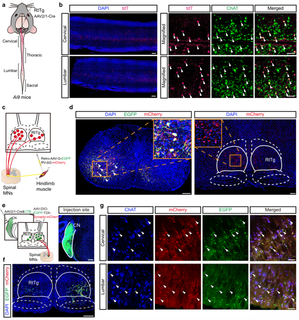
惊跳反射的最终表现是机体四肢及多处肌肉的收缩,这些功能的完成需要脊髓的支配。既然RtTg核团控制惊跳反射,那么它应该与脊髓存在环路连接。Ai9小鼠RtTg内注射跨突触的AAV2/1-Cre病毒后,在脊髓颈段与腰段观察到tdt标记的运动神经元(Spinal motor neurons, MNs, 图6a-b)。而从肌肉使用缺陷型狂犬病毒逆追,再次证明RtTg与脊髓运动神经元之间存在直接联系(图6c-d)。更进一步的追踪实验结果表明, RtTg谷氨酸能神经元在接受CN的输入后,直接投射到脊髓运动神经元,最终完成对颈部及四肢肌肉的控制(图7)。
总的来说,该研究首次鉴定了一条RtTg介导的控制惊跳反射的神经环路,加深了目前对本能防御行为神经机制的认识,也为后续进一步研究创伤后应激障碍、恐慌症等疾病中出现的惊跳反射异常行为提供了新的方向。
本文使用的来自枢密科技的病毒产品:
参考文献
[1] LeDoux J., and Daw ND. (2018). Surviving threats: neural circuit and computational implications of a new taxonomy of defensive behaviour. Nat Rev Neurosci.19, 269-282.
[2] Boecker, L., and Pauli, P. (2019) Affective startle modulation and psychopathology: Implications for appetitive and defensive brain systems. Neurosci. Biobehav Rev. 103, 230–266.
文章链接:https://www.nature.com/articles/s41467-021-26723-9

长按下载原文

市场:027-65023363 行政/人事:027-62439686 邮箱:marketing@brainvta.com 客服:18140661572(活动咨询、售后反馈等)
销售总监:张经理 18995532642 华东区:陈经理 18013970337 华南区:王经理 13100653525 华中/西区:杨经理 18186518905 华北区:张经理 18893721749
地址:中国武汉东湖高新区光谷七路128号中科开物产业园1号楼
Copyright © 武汉枢密脑科学技术有限公司. All RIGHTS RESERVED.
鄂ICP备2021009124号 DIGITAL BY VTHINK
