2022-11-21 阅读量:30775
心肌缺血再灌注(ischemia-reperfusion, I/R)损伤严重影响心肌梗死后冠脉再通治疗效果,也是围术期死亡率增加的重要原因,一直是麻醉学和心脏病学领域的热点和难点问题。脊髓中的星形胶质细胞可以被外周伤害性刺激所激活,调控疼痛信号的传递,但其是否调控心肌缺血伤害性刺激信号传递,参与心肌I/R损伤,国内外尚未见报道。
2022年11月11日,安徽医科大学第二附属医院麻醉与围术期医学科张野教授/何淑芳副教授科研团队在Basic Research in Cardiology(《心脏病学基础研究》)上发表了题为“Spinal cord astrocytes regulate myocardial ischemia–reperfusion injury”(脊髓星形胶质细胞调控心肌缺血-再灌注损伤)的研究论文,揭示了脊髓星形胶质细胞参与心肌缺血损伤的神经调控机制。该研究发现心肌I/R损伤引起脊髓星形胶质细胞活化,利用化学遗传学方法(DREADDs),将星形胶质细胞特异的兴奋性(hM3Dq)或抑制性(hM4Di)AAV病毒,定位注射到胸段脊髓,在配体CNO作用下可特异性激活或抑制星形胶质细胞。结果显示,hM3Dq介导的脊髓星形胶质细胞活化,可加重心肌I/R损伤,其机制可能是通过促进脊髓辣椒素受体(TRPV1)活化和神经肽[SP(P物质)/CGRP(降钙素基因相关肽)]释放,并进一步增强心脏交感神经活性;相反,hM4Di介导的脊髓星形胶质细胞活性抑制,通过抑制TRPV1和SP/CGRP,对心脏发挥保护作用。
1. 心肌I/R损伤后脊髓星形胶质细胞激活
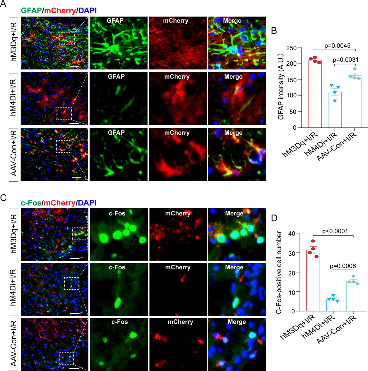
研究人员首先通过建立大鼠心肌缺血再灌注损伤模型,采用免疫荧光和Western blot技术检测支配心脏的胸段脊髓(T2-T6)中GFAP的表达。结果发现心肌I/R损伤后脊髓中GFAP的表达量显著增加,此外,还发现脊髓背角区c-Fos的表达也显著增加。
2. Gq-和Gi-DREADD在I/R损伤期间操纵脊髓星形胶质细胞活化
既然心肌I/R损伤后脊髓中星形胶质细胞的表达显著改变,并且背角区神经元活性也有相应的变化,于是,作者将星形胶质细胞特异的兴奋性(hM3Dq)或抑制性(hM4Di)AAV病毒,定位注射到胸段脊髓。结果显示在配体CNO作用下可特异性激活或抑制星形胶质细胞,并且可引起脊髓背角区c-Fos的相应变化。
3. Gq-和Gi-DREADD信号激活对心肌I/R损伤的影响
在配体CNO作用后的大鼠随后进行心肌I/R模型,结果显示:hM3Dq+I/R组梗死体积较I/R进一步扩大,而hM4Di+I/R组的梗死体积小于I/R组。随后,进一步检测血清NE(去甲肾上腺素)水平以及观察心律失常情况,同样显示兴奋脊髓星形胶质细胞导致血清NE水平进一步升高及心律失常评分增加,而抑制脊髓星形胶质细胞则导致血清NE水平降低和心律失常评分降低。这些结果表明hM3Dq介导的脊髓星形胶质细胞激活加重了心肌I/R损伤,而hM4Di介导的脊髓星形胶质细胞抑制可以保护心脏减小损伤。
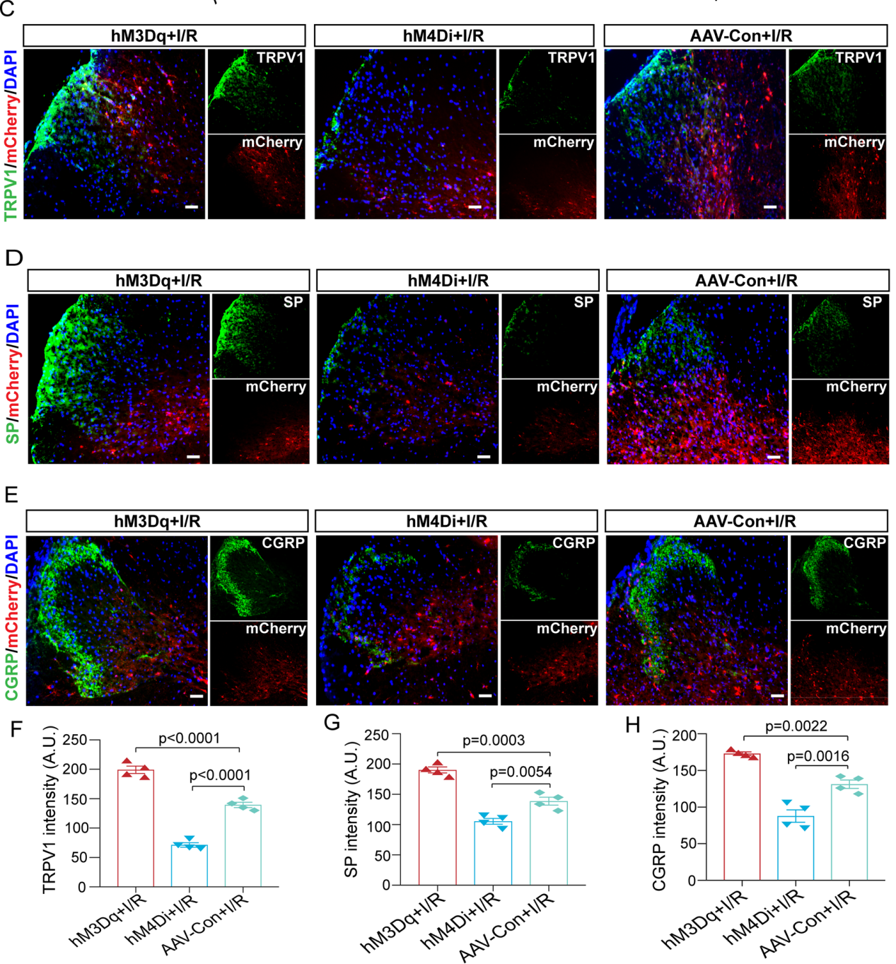
4. Gq-和Gi-DREADD调节脊髓中TRPV1激活和神经肽释放
先前的研究显示TRPV1阳性心脏感觉神经元在心肌I/R期间被敏化,导致了缺血后心脏损伤。作者进一步采用免疫荧光方法检测了脊髓背角区TRPV1(辣椒素受体)、SP(P物质)和CGRP(降钙素基因相关肽)的表达。结果显示:hM3Dq+I/R组中TRPV1、SP和CGRP的免疫染色增强,而hM4Di+I/R组中染色大大减弱。这些数据表明,hM3Dq或hM4Di对脊髓星形胶质细胞活性的操纵分别增强或抑制了脊髓TRPV1激活和SP/CGRP释放。
结论
本文研究人员主要利用化学遗传技术揭示了脊髓星形胶质细胞在心肌缺血损伤中的作用,表明在脊髓水平操纵星形胶质细胞活性可以调控心肌I/R损伤,这为心肌缺血损伤的神经调控机制研究提供了新思路,可能成为临床心肌缺血损伤防治的新靶点。
图5. Gq-和Gi-DREADD操纵脊髓星形胶质细胞活性以影响心肌I/R损伤的机制

扫码下载原文
安徽医科大学麻醉学博士研究生吴超为该论文的第一作者,硕士研究生刘荣荣、罗赵飞为共同第一作者。安徽医科大学第二附属医院麻醉与围术期医学科何淑芳副教授和张野教授为该论文的通讯作者。该项研究得到国家自然科学基金、安徽省自然科学基金、安徽省高校自然科学基金重点项目、安徽省转化医学研究院科研基金等项目的资助;该研究还得到了美国斯坦福大学麻醉系Eric R.Gross教授的大力支持。
通讯作者简介
张野,教授,主任医师,博士生导师,博士后导师,现任安徽医科大学第二附属医院副院长、安徽省医师协会麻醉学分会主任委员。长期致力于围术期心肌保护研究,主持和参与科研课题15项(包括4项国家自然基金),主编参编学术专著15部,发表论文200余篇,其中SCI源期刊60余篇,国家级核心杂志100余篇。先后获安徽省科技进步“二等奖”1项,“三等奖”3项。
何淑芳,安徽医科大学第二附属医院副研究员,副教授,硕士生导师,美国斯坦福大学访问学者。研究方向为麻醉药理学、围术期心脏保护。主持国家自然科学基金项目2项,以第一或通讯作者发表SCI论文14篇,其中IF>10分3篇,获得2021年国际麻醉研究协会(IARS)年会最佳摘要奖、第八届安徽省自然科学优秀学术论文二等奖。
本文使用的病毒产品全部来自枢密科技,列表如下:

了解产品及服务请扫码
或添加客服微信:BrainVTA2020

市场:027-65023363 行政/人事:027-62439686 邮箱:marketing@brainvta.com 客服:18140661572(活动咨询、售后反馈等)
销售总监:张经理 18995532642 华东区:陈经理 18013970337 华南区:王经理 13100653525 华中/西区:杨经理 18186518905 华北区:张经理 18893721749
地址:中国武汉东湖高新区光谷七路128号中科开物产业园1号楼
Copyright © 武汉枢密脑科学技术有限公司. All RIGHTS RESERVED.
鄂ICP备2021009124号 DIGITAL BY VTHINK
