2022-05-05 阅读量:2378
血脑屏障
血脑屏障(blood-brain barrier,BBB)是巨大的、多细胞的动态接口/界面,通过严格控制特定营养物质(如氨基酸、葡萄糖、核苷和脂肪酸)从脉管系统进入中枢神经系统(CNS)细胞外液,并限制如神经毒性物质等有害外源分子的进入,来维持内环境稳定。
整个人脑中的致密血管网络(左图),由血管平滑肌细胞包裹的较大管径小动脉分支进入微血管系统(称为神经血管单位,右图),然后汇聚到小静脉(未显示)。

图1. 脑血管的解剖结构(Terstappen GC, Meyer AH, Bell RD, et al. Nat Rev Drug Discov. 2021.)
大脑传递技术如何实现跨血脑屏障?
在治疗中枢神经系统疾病的药物开发中,实现充分的跨血脑屏障传递是一个关键的挑战。大脑传递技术大致分为侵入性和非侵入性技术。如脑深部刺激、直接大脑注射等侵入性方式,及纳米颗粒系统、经鼻腔靶向脑递送系统、病毒载体系统(利用AAV-PHP.eB/PHP.S/CAP-B10、狂犬病毒RV)等非侵入性方式。

图2. 大脑传递技术(Terstappen GC, Meyer AH, Bell RD, et al. Nat Rev Drug Discov. 2021. modified)

图3. 病毒跨血脑屏障机制(Terstappen GC, Meyer AH, Bell RD, et al. Nat Rev Drug Discov. 2021.)
用于神经学的工具病毒——AAV
腺相关病毒(Adeno-associated virus, AAV)是一类细小病毒,通常需要腺病毒或疱疹病毒帮助其在体内复制扩增。基因组分为复制(REP)和衣壳蛋白(CAP)两个编码区。
重组腺相关病毒(recombinant AAV,rAAV)是利用AAV2型基因组与不同血清型的衣壳蛋白结合产生的混合病毒载体。通常我们所说的AAV其实是rAAV。
AAV在跨血脑屏障中的应用
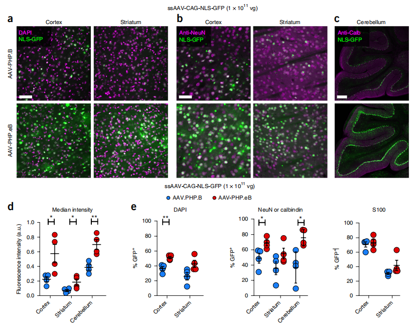
AAV-PHP.eB转导中枢神经系统,AAV-PHP.S转导周围神经系统
使用AAV重组病毒载体治疗神经系统疾病时,一般选用AAV9的血清型以穿越血脑屏障,随着新型AAV外壳AAVPHP.B、AAVPHP.eB、AAVPHP.S的出场,静脉到血脑屏障可以实现一步跨越!

注射体积:小鼠100-200nl,大鼠500nl(病毒滴度高时可适当稀释)
病毒剂量:PHP.eB:1.0E+11vg;PHP.S:1.0E+12vg
病毒要求:能跨血脑屏障
注射方式:尾静脉注射
转导效率:PHP.eB感染69%皮层神经元,55% 纹状体神经元;PHP.S感染82%的DRG(背根神经节)神经元,也可感染心脏和肠道神经元。




新型AAV变体跨血脑屏障

一种新型腺相关病毒(AAV)变体——AAV.CAP-B10,该载体能够通过血液注射突破血脑屏障,靶向神经细胞,同时不会在肝脏富集,避免了可能引起的肝脏毒性副作用,为脑部疾病提供了一种更安全、更有效的治疗选择。该AAV变体在小鼠和狨猴模型中均得到了验证,这为向临床转化铺平了道路。


参考文献
[1]Terstappen GC, Meyer AH, Bell RD, et al. Strategies for delivering therapeutics across the blood-brain barrier. Nat Rev Drug Discov. 2021 May;20(5):362-383.
[2]Chan KY, Jang MJ, Yoo BB, et al. Engineered AAVs for efficient noninvasive gene delivery to the central and peripheral nervous systems. Nat Neurosci. 2017 Aug;20(8):1172-1179.
[3]Goertsen D, Flytzanis NC, Goeden N, et al. AAV capsid variants with brain-wide transgene expression and decreased liver targeting after intravenous delivery in mouse and marmoset. Nat Neurosci. 2022 Jan;25(1):106-115.

了解产品及服务请扫码
或添加客服微信:BrainVTA2020

市场:027-65023363 行政/人事:027-62439686 邮箱:marketing@brainvta.com 客服:18140661572(活动咨询、售后反馈等)
销售总监:张经理 18995532642 华东区:陈经理 18013970337 华南区:王经理 13100653525 华中/西区:杨经理 18186518905 华北区:张经理 18893721749
地址:中国武汉东湖高新区光谷七路128号中科开物产业园1号楼
Copyright © 武汉枢密脑科学技术有限公司. All RIGHTS RESERVED.
鄂ICP备2021009124号 DIGITAL BY VTHINK