2022-02-14 阅读量:1041
水甘油通道是一类具有转运水、甘油和过氧化氢等的水通道蛋白。水通道蛋白-9(AQP9)是水甘油通道家族成员之一,在面向血窦的肝细胞基底外侧膜高表达。AQP9具有转运水、过氧化氢和甘油的功能;同时肝脏具有强大的再生能力。目前尚不清楚AQP9是否参与肝脏再生过程。
2022年1月22日南京中医药大学麻彤辉团队在《Redox Biology(IF=11.799)》发表题为“Aquaporin-9 facilitates liver regeneration following hepatectomy”的研究论文,该文揭示了AQP9-/-小鼠肝大部切除后再生过程障碍,且再生障碍与肝细胞过氧化氢和糖代谢稳态紊乱息息相关。AQP9-/-小鼠在肝脏大部切除手术后显示更高的死亡率且肝再生过程明显延迟。AQP9-/-小鼠肝脏再生过程中过氧化氢浓度明显升高;体外实验显示AQP9缺失导致肝细胞过氧化氢向肝血窦传输障碍,AQP9-/-小鼠来源的原代肝实质细胞累积大量过氧化氢,伴随严重的氧化性损伤。另一方面,AQP9-/-小鼠肝脏再生过程中肝细胞甘油浓度降低,而血清甘油浓度升高,揭示AQP9缺失阻碍了肝细胞从肝血窦摄取甘油,进而影响肝细胞糖异生过程,导致肝再生过程能量供应障碍。利用腺相关病毒(AAV)实现AQP9-/-小鼠肝脏表达水甘油通道3(AQP3)或AQP9,均能逆转肝再生过程中AQP9缺失引起的过氧化氢和糖代谢紊乱,但经典水通道蛋白4(AQP4)无明显影响。综上,肝细胞基底边膜AQP9介导的过氧化氢和甘油转运在肝再生过程中发挥重要作用。

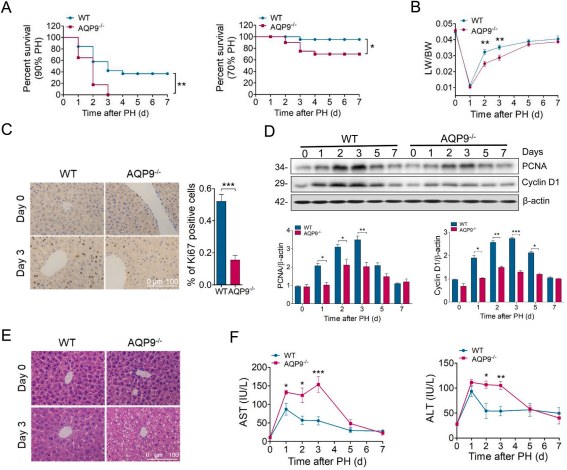
1.AQP9缺失导致肝再生障碍
从生存曲线、肝重体重比和形态学染色等可看出,AQP9-/-小鼠在90%肝脏大部切除手术后死亡率明显升高,在70%肝脏大部切除手术后肝脏再生显著延缓。同时,AQP9-/-小鼠的肝损伤指标显著升高。

图1 AQP9-/-小鼠伴随肝脏大部切除后再生障碍
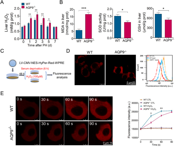
2.AQP9缺失导致过氧化氢稳态紊乱
AQP9-/-小鼠肝脏再生过程中过氧化氢浓度和氧化应激指标明显升高;同时,体外模型显示AQP9-/-小鼠来源的原代肝实质细胞过氧化氢外排和摄取均受阻,揭示肝再生过程中AQP9缺失导致肝细胞过氧化氢向肝血窦传输障碍,肝细胞过氧化氢大量累积,导致严重氧化性损伤。

图2 AQP9-/-小鼠肝细胞累积大量过氧化氢
3.AQP9缺失导致糖代谢紊乱
AQP9-/-小鼠肝脏再生过程中肝细胞甘油浓度降低,而血清甘油浓度升高,揭示AQP9缺失阻碍了肝细胞从肝血窦摄取甘油。甘油摄取障碍进一步影响肝细胞糖异生和糖原合成过程,导致肝再生过程能量供应障碍,最终造成肝再生延缓。

图3 AQP9-/-小鼠肝细胞摄取甘油障碍
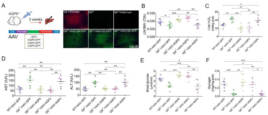
4.回补水甘油通道逆转肝再生障碍
利用腺相关病毒(AAV)实现AQP9-/-小鼠肝脏表达水甘油通道3(AQP3)或AQP9,均能逆转肝再生过程中AQP9缺失引起的过氧化氢和糖代谢紊乱,但仅具有水转运功能的经典水通道蛋白4(AQP4)无明显影响。

5.小结
综上,肝细胞基底边膜AQP9介导的过氧化氢和甘油转运在肝再生过程中发挥重要作用,同时AQP9在其他肝疾病中的作用值得进一步研究。
南京中医药大学麻彤辉教授为该论文的通讯作者,博士研究生张渤和吕东岳为该论文共同第一作者,南京中医药大学为第一署名单位。该论文中所用慢病毒和腺相关病毒工具全部来自枢密科技™。麻彤辉研究团队一直从事水通道蛋白(AQPs)相关研究,近些年主要聚焦于肝脏水通道蛋白在肝脏生理病理中的重要作用,集中但不限于水通道蛋白7(AQP7)、水通道蛋白8(AQP8)和水通道蛋白9(AQP9),致力于开发以水通道蛋白为靶点的肝脏疾病治疗策略。

扫码下载原文
本文使用的我司产品包括:


了解产品及服务请扫码
或添加客服微信:BrainVTA2020

市场:027-65023363 行政/人事:027-62439686 邮箱:marketing@brainvta.com 客服:18140661572(活动咨询、售后反馈等)
销售总监:张经理 18995532642 华东区:陈经理 18013970337 华南区:王经理 13100653525 华中/西区:杨经理 18186518905 华北区:张经理 18893721749
地址:中国武汉东湖高新区光谷七路128号中科开物产业园1号楼
Copyright © 武汉枢密脑科学技术有限公司. All RIGHTS RESERVED.
鄂ICP备2021009124号 DIGITAL BY VTHINK