2024-04-16 阅读量:1587
神经活动是人类认知、行为和感知的基础。研究大脑神经活动的主要目标之一是解开思维、情感和行为背后的奥秘,从而更深入地理解人类的本质。通过研究神经活动,科学家们致力于解决认知功能障碍、神经系统疾病等挑战,以提升人类生活质量。
神经活动调控是神经科学领域的热点之一,常见手段包括局部药理学、电刺激、磁刺激、光遗传学和化学遗传学等。然而,现有的手段都存在一定的缺陷,目前仍然缺少一种既可以实现精准调控又便于临床应用的神经活动调控技术。神经活动调控的发展为医学和科学领域带来了新的可能性,同时也需要持续的探索和改进,以更好地应对挑战和限制。
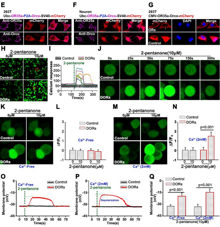
气味遗传学(Odorgenetic)是一种全新的、兼具光遗传学可开/关属性和高时-空分辨性以及化学遗传学简单易用等优点的细胞操控技术(详见:气味遗传学(一):一种全新的细胞操控技术)。该技术通过在靶细胞上特异性表达果蝇的2-戊酮的气味受体OR35a和共受体OR83b二聚体复合物(DORs),在施加2-戊酮后,2-戊酮能够与细胞膜上的DORs特异性结合并升高细胞内钙水平,从而调控钙依赖和电压依赖的细胞生理过程。因此,气味遗传学可以用来操控神经元放电、肌肉收缩和细胞分泌等活动。
下面具体看看Odorgenetic的作用机制以及体外/体内神经元活动操控效果:
这些结果表明,通过DORs可能有助于操控钙依赖和膜电位依赖的细胞生理过程,如神经元放电、钙触发的内分泌细胞分泌、钙触发的肌肉细胞收缩和钙触发的免疫细胞释放毒素。
图1. DORs介导的细胞钙内流和细胞膜去极化
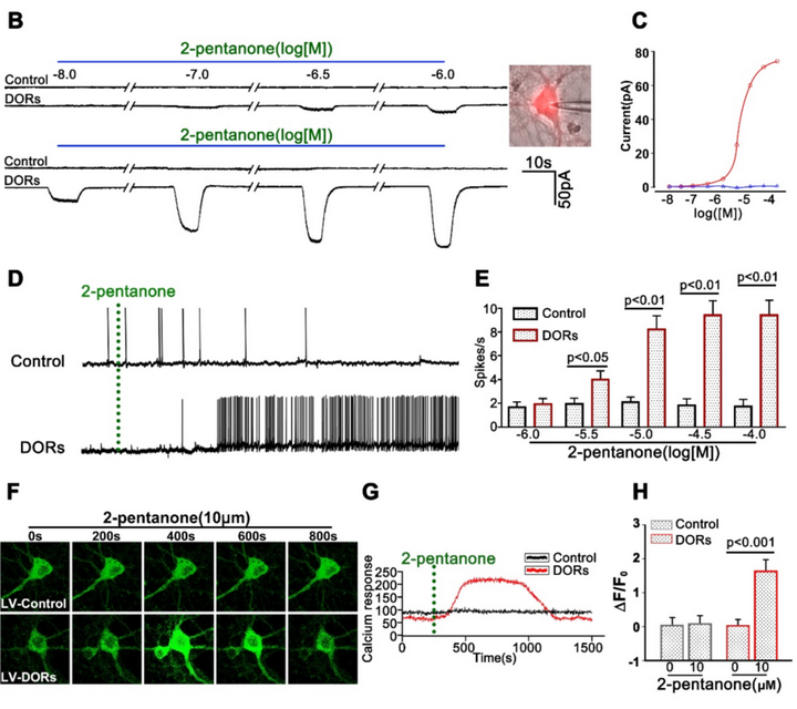
2、利用DORs可以在体外/体内可逆地操控神经元激活
为了研究DORs是否可以用于操控神经元电活动,研究者将DORs表达到培养的皮质神经元中,并利用膜片钳来记录神经元的电活动。在电压钳条件下,研究者记录到DORs介导的跨膜电流呈2-戊酮剂量依赖性,2-戊酮的最佳浓度约为10 μM。在电流钳条件下,研究者记录到2-戊酮以剂量依赖的方式稳健地诱发了DORs表达神经元的动作电位。此外,研究者还在DORs表达的神经元中观察到了2-戊酮诱发的显著的钙活动。这些结果表明,DORs能够在体外介导2-戊酮驱动的神经元激活。
图2. DORs介导的体外培养神经元激活
为了进一步研究DORs是否能在体内操控神经元活动,研究者将编码DORs的慢病毒和编码GCaMP的AAV注射到C57小鼠S1皮质,并通过在体双光子钙成像检测S1皮质神经元的荧光反应。结果显示,在吸入2-戊酮几分钟后,DORs表达的神经元被持续激活;重复吸入2-戊酮引发另一轮神经元放电。这些结果证实了DORs能够在体内可逆地操控神经元激活。
图3. DORs介导的脑片/在体神经元激活
综上,Odourgenetic通过2-戊酮与细胞膜上的DORs特异性结合,引起DORs通道开放,使得细胞钙内流和细胞膜去极化,从而可以操控钙依赖和膜电位依赖的细胞生理过程。体外/体内实验证明Odourgenetic能够可逆地操控神经元的激活,表明其可作为一种全新的神经活动调控手段。并且由于Odourgenetic具有操作简单、特异高效以及安全可控等优点,因此,Odourgenetic无论是对于基础科研还是对于临床疾病治疗都具有重要意义。
我司与该团队建立合作,可提供表达DORs的AAV病毒产品,详情请咨询。

详情欢迎扫码咨询
微信号:BrainVTA2020

市场:027-65023363 行政/人事:027-62439686 邮箱:marketing@brainvta.com 客服:18140661572(活动咨询、售后反馈等)
销售总监:张经理 18995532642 华东区:陈经理 18013970337 华南区:王经理 13100653525 华中/西区:杨经理 18186518905 华北区:张经理 18893721749
地址:中国武汉东湖高新区光谷七路128号中科开物产业园1号楼
Copyright © 武汉枢密脑科学技术有限公司. All RIGHTS RESERVED.
鄂ICP备2021009124号 DIGITAL BY VTHINK