2024-01-15 阅读量:1025
创伤后应激障碍(Posttraumatic Stress Disorder, PTSD)是一类发生于个体经历强烈创伤后表现为闪回、回避、高度警觉等症状的神经精神疾病。每个人都会经历或多或少的创伤,但大部分人能够克服,而约有20%的人会患上创伤后应激障碍(PTSD),所以为何有些人在经历创伤性刺激后会患上PTSD,而其他人则不会?PTSD的发病机制十分复杂,目前临床上治疗PTSD的主要方法是暴露疗法和/或抗抑郁药物治疗,虽然这些方法可以减轻一部分患者的症状,但效果有限。因此,治疗PTSD是一个迫切需要解决的问题。
2024年1月4日,华中科技大学同济医学院基础医学院刘丹教授、朱铃强教授团队在Journal of Clinical Investigation杂志上发表名为“Synapsin 2a/Synaptogyrin-3 interaction regulates fear extinction in mice”的研究论文,该研究首次发现上调的突触蛋白Synapsin 2a(Syn2a)可通过其特定的H结构域结合Synaptogyrin-3(Syngr3)中的91-99氨基酸,导致边缘下区IL-基底外侧杏仁核BLA中间能神经元环路的突触前囊泡释放异常,破坏该环路的突触前协调,引起下游BLA脑区的兴奋抑制(E/I)失衡并导致恐惧记忆消退受损。而可透过血脑屏障的小分子多肽以及治疗艾滋病药物利托那韦可阻断Syn2a和Syngr3两者的结合,这有效地改善了恐惧记忆的消退,并为PTSD的治疗提供了新的方向。
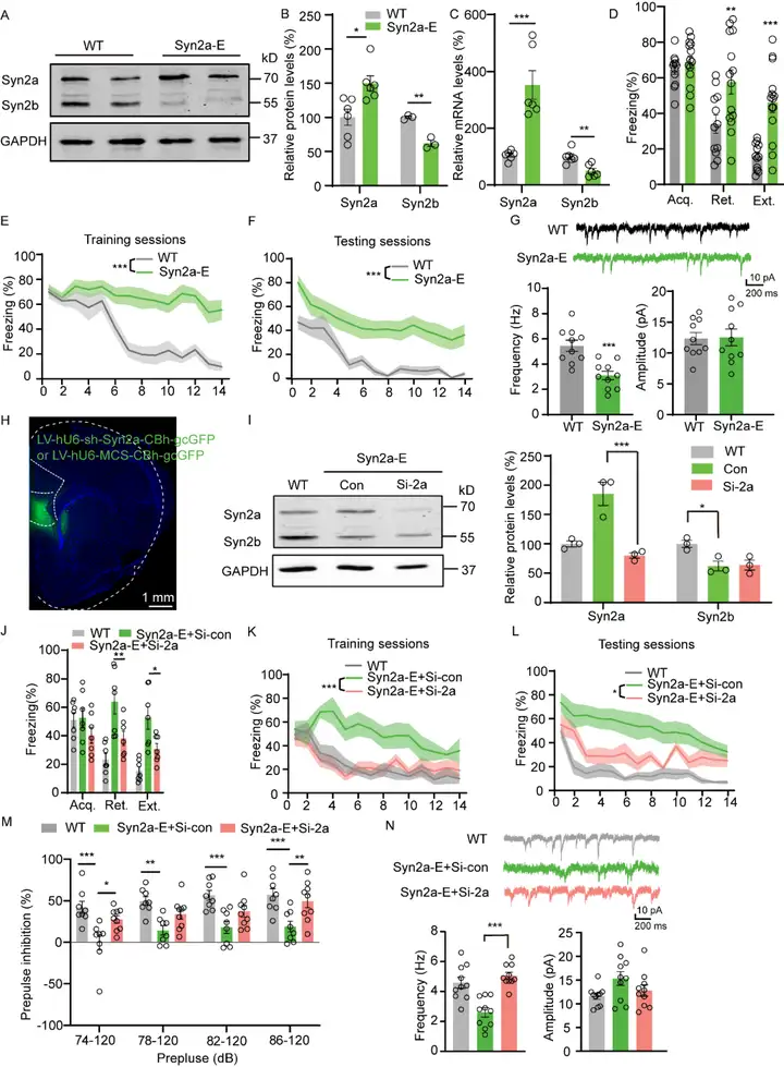
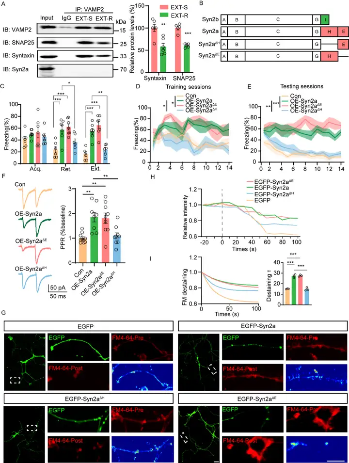
首先,我们用主成分分析(PCA)的办法将40只小鼠的恐惧记忆消退行为学数据进行分析,区分出消退难(Extinction Resistant, EXT-R)小鼠和消退易(Extinction susceptible, EXT-S)小鼠。对消退难易小鼠进行免疫荧光染色及电生理实验,发现难消退小鼠的BLA脑区存在兴奋/抑制(E/I)失衡,并且主要由于IL-BLA中间能神经元的突触前抑制引起的。继续通过Q-PCR、免疫印迹和免疫荧光等实验手段,提示Syn2a蛋白可能与之相关。我们构建了Syn2a过表达(Synapsin 2a elevated, Syn2a-E)转基因小鼠模型,行为学测试中发现Syn2a-E小鼠相比野生型小鼠在恐惧记忆消退方面存在困难。此外,电生理检测显示Syn2a-E小鼠的BLA脑区中间能神经元自发兴奋性突触后电流sEPSCs的频率显著下降,表明Syn2a-E小鼠可以复制EXT-R小鼠中观察到的恐惧记忆消退困难和IL-BLA中间能神经元环路的突触前抑制。通过使用病毒降低Syn2a-E小鼠IL脑区神经元中的Syn2a水平可缩短Syn2a-E小鼠的平均僵直率,恢复了BLA中间神经元sEPSCs的频率。此外,我们使用了基于双病毒的Cre-loxp系统,专门上调IL-BLA中间神经元特定环路中的Syn2a蛋白,同样观察到该小鼠在消退阶段的僵直时间明显增加,BLA中间神经元中sEPSCs的频率显著降低。
已知Syn2a拥有两个独特的结构域H和E。因此,我们分别构建了两个缺失特定结构域H (Syn2a-△H)或E (Syn2a-△E)的小鼠Syn2a突变质粒并包装为AAV病毒。通过在IL中注射病毒后进行行为学检测,我们发现Syn2a-△H组不会引起恐惧记忆消退缺陷。FM4-64释放实验结果也显示过表达Syn2a和Syn2a-△E组的动力学曲线异常,而EGFP-Syn2a-△H组的动力学曲线正常。以上实验结果均提示了H结构域是Syn2a发挥突触前囊泡释放抑制功能的关键结构域。为了研究Syn2a的结构域H如何与突触囊泡结合,我们进行了GST pull down质谱分析和免疫共沉淀实验,表明Syn2a H结构域与Syngr3的91-99个氨基酸有结合。
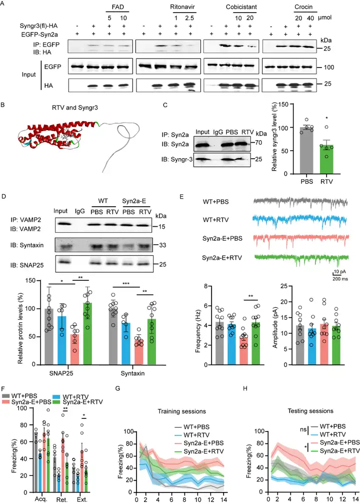
接下来,我们用一种小分子多肽和分子对接找到抗艾滋病药物利托那韦,两者均可阻断Syn2a和Syngr3之间的相互作用并挽救Syn2a-E和EXT-R小鼠的恐惧记忆消退受损。
本研究利用主成分分析将普通C57小鼠分为消退难易组。Syn2a通过H结构域与Syngr3的91-99个氨基酸结合,阻断突触前囊泡释放,破坏IL-BLA中间能神经元的环路,导致恐惧记忆消退困难。而穿膜多肽P-2A和利托那韦(ritonavir)可以阻断Syn2a/Syngr3相互作用,改善小鼠的恐惧记忆消退。
华中科技大学同济医学院基础医学院博士研究生沈细亚、博士后张娟、博士后黄和周为共同第一作者。华中科技大学同济医学院基础医学院朱铃强教授、刘丹教授为论文的通讯作者。本研究得到了国家自然科学基金、中国顶.尖青年人才计划、湖北省自然科学基金的大力支持,以及华中科技大学分析测试中心医学分中心的帮助。
通讯作者介绍:
刘丹,华中科技大学同济医学院基础医学院医学遗传系教授,博士生导师,湖北省优秀博士论文和华中科技大学“学术新人奖”获得者。主持国家自然科学基金4项。研究方向为表观遗传因子在神经退行性疾病中的作用及机制研究。目前以第一者或通讯作者发表SCI论文23篇,其中包括Neuron, Cell Research, Biological Psychiatry, Cell Death & Differentiation, The Journal of Neuroscience等国际期刊,单篇论文最高他引为100余次。
朱铃强,三级教授,博士生导师,耶鲁大学博士后、华中学者特聘岗、国际杂志Journal of Alzheimer’s Disease(影响因子3.9)Senior Editor、全国百篇优秀博士论文提名奖获得者,湖北省杰出青年基金获得者,2016湖北省科协创新创业人才工程,华中科技大学中加神经疾病分子生物学联合平台中方负责人,华中科技大学首届学术前沿青年团队负责人,首届学术新人奖获得者。目前研究方向:阿尔茨海默病的早期防治措施研究。承担国家自然科学基金青年项目、面上项目、动物模型专项、重大计划培育项目、国际合作(中德,中加)、海外港澳台基金共10项,科技部重大国际合作专项一项、美国阿尔茨海默病协会(Alzheimer Association)新研究者基金一项。目前以通讯作者和第一作者发表SCI论文48篇,其中包括Nature Neuroscience、Neuron、Mol Psychiatry、Nature Communications、Biological Psychiatry、Cell Death & Differ.、Mol Therapy、J Neurosci(6篇)、Aging Cell、Mol Neurobiol、Neurobiol Aging、J Neurochem等国际知名杂志,长期担任国家自然科学基金委一审专家,意大利国家自然科学基金衰老组一组组长。
本文使用的来自枢密科技的病毒产品,列表如下:


了解产品及服务
请扫码或添加客服微信:BrainVTA2020

市场:027-65023363 行政/人事:027-62439686 邮箱:marketing@brainvta.com 客服:18140661572(活动咨询、售后反馈等)
销售总监:张经理 18995532642 华东区:陈经理 18013970337 华南区:王经理 13100653525 华中/西区:杨经理 18186518905 华北区:张经理 18893721749
地址:中国武汉东湖高新区光谷七路128号中科开物产业园1号楼
Copyright © 武汉枢密脑科学技术有限公司. All RIGHTS RESERVED.
鄂ICP备2021009124号 DIGITAL BY VTHINK