2023-09-25 阅读量:2277
逆行追踪是解析神经元连接和绘制神经回路的重要方法。在过去的几十年里,科研工作者们已开发多种基于病毒的逆行示踪剂,并有助于显示大脑中的多条神经回路。狂犬病毒(RABV)属于弹状病毒科(Rhabdoviridae)狂犬病毒属。野生型RABV是人畜共患的狂犬病的病原体,哺乳动物感染RABV后严格逆神经环路向上游传播,考虑到其传染性和致命性,通常不以野生型RABV作为逆行跨多突触示踪剂使用。RABV通常通过删除糖蛋白(G)和添加A亚群包膜蛋白(EnvA)改造成安全的逆行跨单突触示踪剂(RABV-EnvA-ΔG),利用病毒载体在靶向神经元中表达TVA(禽肉瘤和白细胞病病毒ASLV的A亚群受体)和G后,RABV-EnvA-ΔG可选择性感染靶神经元并向其第一级突触前神经元逆向传递。科研人员使用这种方法已精确绘制了大脑中许多直接的神经投射。然而,大多数以前广泛使用的病毒工具都专注于中枢神经系统内的跨单突触神经示踪,实现中枢和外周神经系统间多突触追踪的选择非常少。
2023年7月5日,华中科技大学同济医学院基础医学院人体解剖学系李鑫焱教授和何奥迪教授联合在Cellular and Molecular Neurobiologys期刊在线发表了题为“A Novel Mouse Model for Polysynaptic Retrograde Tracing and Rabies Pathological Research”的研究论文。在这项工作中,研究人员构建了一个新的转基因小鼠,即GT小鼠,G和TVA均在全身表达。利用该小鼠模型,结合SAD-B19株RABV-EnvA-ΔG时,能实现逆行跨多突触示踪,并且动物毒性低,标记效率高;而GT小鼠感染CVS-N2c株RABV-EnvA-ΔG时,表现出与狂犬病相同的病程。因此,GT小鼠是多突触追踪和狂犬病病理学研究两用的安全模型。

1.构建GT小鼠
为使小鼠全身表达G和TVA,作者首先构建了CRE依赖表达G和TVA的小鼠,即LSL-GT小鼠(Rosa26-pCAG-LoxP-stop-LoxP-tdTomato-P2A-G-IRES-TVA)。随后LSL-GT小鼠先与Dppa3-IRES-Cre(生殖细胞中表达Cre重组酶)小鼠杂交,以删除LoxP-stop-LoxP(LSL)表达盒,再与野生型(WT)小鼠回交,成功得到G和TVA在全身无条件表达的GT小鼠。
图1.GT小鼠的构建
2.GT小鼠的逆行跨多突触示踪
由于RABV的动物疫苗株SAD-B19具有较低的动物毒性,作者选择SAD-B19-EnvA-ΔG-GFP来验证GT小鼠的逆行跨多突触示踪。研究人员在GT小鼠左股直肌注射SAD-B19-EnvA-ΔG-GFP,注射后每3天处死小鼠,在不同的时间点检测并定量不同脑区的GFP标记细胞。在注射后第9天,首次在脑中检测到GFP细胞,而注射后24天,整个中枢神经系统都发现有绿色细胞,包括脊髓、脑干、中脑、丘脑、海马、大脑皮层和嗅球。在这些区域中,GFP标记的细胞主要分布在运动皮层、感觉皮层、尾状壳核CPu、腹侧前运动区皮层VPM和压后扣带皮层RSG(这几个脑区均检测到200多个GFP标记细胞)。这些实验验证了GT小鼠联合逆行跨单突触示踪剂可以实现从外周系统到中枢神经系统的特异性逆行跨多突触示踪。
图2.GT小鼠从外周到中枢神经系统的逆行跨多突触追踪
由于外周神经系统神经元也可以支配中枢系统神经元,于是,作者进一步研究GT小鼠是否可以实现从中枢神经系统到外周系统的逆向追踪。将SAD-B19-EnvA-ΔG-GFP注射到NTS(孤束核,研究表明其是大脑中感觉信息终止和整合的第一个脑区)中,注射后21天,在外周神经系统的感觉相关核团,如脊髓后角、结节神经节(NG)和背根神经节(DRG)中检测到GFP标记的神经元(GT小鼠被处死前(注射后6至30天)均没有发生死亡,100%的存活率符合SAD-B19作为减毒株的特性)。总的来说,这些实验结果强有力的证明,结合跨单突触RABV示踪剂,GT小鼠是逆行跨多突触示踪的理想模型。
图3.GT小鼠从中枢到外周神经系统的逆行跨多突触追踪
3.GT小鼠的狂犬病病理学研究
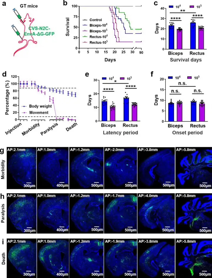
因为RABV-EnvA-ΔG-GFP可以感染GT小鼠并像野生型RABV那样向神经系统传播。因此,作者推测GT小鼠也可作为狂犬病病理学研究的模型。为验证假设,研究人员选用另一种成熟的逆行跨单突触示踪剂RABV的CVS-N2c株。与SAD-B19株相比,CVS-N2c株感染表现出较低的神经元毒性,但动物毒性显著,引起典型的狂犬病症状和死亡。研究人员将CVS-N2c-EnvA-ΔG-GFP病毒注入GT小鼠的肱二头肌或股直肌以模拟狂犬病病毒在四肢的自然感染,对照组WT小鼠的肱二头肌注射同种病毒。据报道CVS-N2c株在小鼠中引起麻痹样综合征,于是,感染后90天内每12小时记录每只小鼠的相关生理参数(体重、运动活性和存活率),结果与预期一致,仅GT组小鼠出现死亡,而WT组小鼠无死亡。且GT组中注射病毒粒子量更大,感染部位在上肢时,死亡率更高、存活时间更短,所有小鼠在死前都表现出体重减轻和运动障碍。研究显示运动活性受损至90%表现出发病,受损至10%以下表现为瘫痪。与临床狂犬病病程一致,各组GT小鼠的潜伏期(从注射到发病)不同,但发病期(从发病到死亡)非常一致。事实上,感染模式显示从发病到死亡过程中GFP标记的细胞增加。综上所述,GT小鼠也可作为狂犬病病理研究的小鼠模型。
图4.GT小鼠作为狂犬病病理研究小鼠模型
图5.GT小鼠应用
通讯作者介绍
李鑫焱,教授,华中科技大学同济医学院基础医学院人体解剖学系。主要从事神经环路层面的神经系统退行性疾病的发病机制研究。以第一、共同第一作者在Neuron、Nat Neurosci、Mol Neurodegener等杂志发表论文多篇。主持国家自然科学基金2项,中国博士后科学基金2项。
何奥迪,教授,华中科技大学同济医学院基础医学院人体解剖学系。主要研究方向为认知功能相关神经环路,及其在神经退行性疾病中的损伤和病理机制。近5年以第一或共同第一作者在Science China-Life Sciences等杂志发表学术论文3篇。作为负责人主持国家自然科学基金青年基金1项,中国博士后科学基金面上项目1项和湖北省博士后择优项目1项。

本文使用的病毒产品均来自枢密科技,列表如下:

枢密可提供李鑫焱教授独家授权GT小鼠模型构建服务,欢迎咨询我们!

详情欢迎扫码咨询
微信号:BrainVTA2020

市场:027-65023363 行政/人事:027-62439686 邮箱:marketing@brainvta.com 客服:18140661572(活动咨询、售后反馈等)
销售总监:张经理 18995532642 华东区:陈经理 18013970337 华南区:王经理 13100653525 华中/西区:杨经理 18186518905 华北区:张经理 18893721749
地址:中国武汉东湖高新区光谷七路128号中科开物产业园1号楼
Copyright © 武汉枢密脑科学技术有限公司. All RIGHTS RESERVED.
鄂ICP备2021009124号 DIGITAL BY VTHINK