2023-06-09 阅读量:1828
虽然即刻早期基因(IEG)表达作为神经元激活的一种间接表征被广泛应用,但是对于即时标记和模拟信息流高速处理的大脑而言,其时间分辨率及泛表征灵敏性是远不足够的,开发基于即时的细胞神经化学变化的活性工具一直以来是亟待突破的方向。
2017年6月26日,Lee D等人在Nature Biotechnology杂志在线发表了关于Ca2+内流依赖、光控表达的活动依赖工具的文章“A calcium-and light-gated switch to induce gene expression in activated neurons”,介绍了马克斯·普朗克佛罗里达神经科学研究所(MPFI)Hyung-Bae Kwon实验室所开发的Cal-Light。Cal-Light的工作原理是基于蛋白互作系统Tango[检测神经调节(Neuromodulation)作用]的模块式基因表达组构、基因编码钙指示剂(GECIs)的钙检测以及燕麦向光素光氧电压结构域(LOVs)的光反应特性。
Tango起源于Notch信号转导酶切片段转位入核调控转录的机制以及烟草蚀刻病毒蛋白酶体(TEV Protease,TEVp)分裂片段互补监测蛋白互作的方案。为实现光控钙依赖活性标记,Hyung-Bae Kwon实验室测试了超过300种不同的构建方案,最终采用了Tango的组构式基因表达方案,并将TEVp分裂成N末端和C末端两个片段分别置入到CaM和M13所在的两个模块。只有在胞内Ca2+浓度升高的情况下,M13才会与CaM结合使得TEV的N末端与C末端靠近从而获得蛋白酶体活性,但此时TEVp仍无法切割TEV识别序列(TEVseq),因为其序列被AsLOV2保护,给予蓝光照射能够暴露TEVseq,从而切割TEV,释放tTA。释放的tTA入核启动TetO启动子的表达,从而达到了光和钙离子共同控制基因表达的目的。
研究人员给予海马培养神经元BIC(Bicuculline:荷包牡丹碱,GABAA受体拮抗剂),结果显示Cal-Light调控的报告基因EGFP的表达仅在蓝光照射和活动增加同时存在时出现。
22年Hyung-Bae Kwon实验室在17年的基础上,载体做了胞体定位的改造。改造后其对光和Ca2+的反应性变得更高,减少了标记时间,此外,ST-Cal-Light将动作电位触发的体细胞钙升高转化为基因表达,减少局部或背景Ca2+信号引起的非特异性标记。
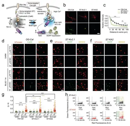
研究人员为测试基因表达是否依赖于Ca2+和光,在海马培养神经元中转染携带TetO-EGFP报告基因的OG-Cal(原版Cal-Light)、ST-Kv2.1或ST-KA2,Na+通道阻断剂河豚.毒素(TTX)用于产生无活动状态,而GABAA受体拮抗剂荷包牡丹碱用于增加整体神经元活动。在黑暗条件下,荷包牡丹碱增加的神经元活动没有增加EGFP报告基因表达,TTX也没有进一步降低基因表达水平。这些结果证实,如果没有光,单独的神经元活动不足以诱导基因表达,但蓝光(473 nm)和荷包牡丹碱同时存在则诱导基因强表达。此外,上述结果提示相比于OG-Cal,ST-Kv2.1和ST-KA2具有更高的信噪比。在ST-Kv2.1感染的少数神经元中尽管红色荧光微弱,但发现了异常强烈的绿色荧光信号。而这种不匹配的报告基因表达在转染ST-KA2的细胞中非常低。接下来作者在器官型皮层切片培养物中感染表达ST-Kv2.1或ST-KA2的腺相关病毒(AAV),结果显示,表达ST-KA2神经元中EGFP报告基因表达几乎没有背景,但在表达ST-Kv2.1的神经元中发现了少量光非依赖性表达(仅由活动引起)。综上所述,ST-KA2的背景信号更低、具备更高的反应能力。
图4.ST-KA2的背景信号更低、具备更高的反应能力
产品详情
two ST-Cal-Light components
pAAV-pCMV-TM-KA2-CaM-NES-Tev-N-AsLOV2-TEVseq-tTA
pAAV-M13-TEV-C-P2A-TdTomato
two reporters
pAAV-TRE-EGFP
pAAV-TRE-NpHR-EYFP
参考文献
[1]Lee D, Hyun JH, Jung K, et al. Nat Biotechnol. 2017 Sep;35(9):858-863.
[2]Hyun JH, Nagahama K, Namkung H, et al. Nat Commun. 2022 Dec 12;13(1):7692.

详情欢迎扫码咨询
微信号:BrainVTA2020

市场:027-65023363 行政/人事:027-62439686 邮箱:marketing@brainvta.com 客服:18140661572(活动咨询、售后反馈等)
销售总监:张经理 18995532642 华东区:陈经理 18013970337 华南区:王经理 13100653525 华中/西区:杨经理 18186518905 华北区:张经理 18893721749
地址:中国武汉东湖高新区光谷七路128号中科开物产业园1号楼
Copyright © 武汉枢密脑科学技术有限公司. All RIGHTS RESERVED.
鄂ICP备2021009124号 DIGITAL BY VTHINK