2022-09-05 阅读量:2342
通过解析不同脑区之间神经元连接,研究其在各种生理过程中所发挥的调节作用是神经科学的重要研究方向。每个脑区包含着不同类型(形态、电生理、基因表达特征)的神经元。目前对于神经环路的研究已步入对脑区或核团内特定类型神经元研究的时代,可运用光遗传学、化学遗传学等手段对特定类型的神经元进行操控,研究被标记的特定类型神经元及其所在环路在不同生理功能与行为中的作用。由于大部分类型神经元投射到多个下游脑区,在进行功能研究之前,需要对特定类型神经元的靶向脑区进行筛选。揭示特定类型神经元跨脑区的神经连接需要能够标记神经元完整形态的病毒。由于神经元胞体以及位于胞体附近的树突累积足够多表达的荧光蛋白,因此较容易完整的标记其形态。如何标记完整的长程投射轴突形态是构建特异性标记病毒的一个难题。
2022年1月19日,北京大学生命科学学院、北大-清华生命科学联合中心、麦戈文脑研究所于翔课题组在Neuron期刊在线发表了题为“Social touch-like tactile stimulation activates a tachykinin1-oxytocin pathway to promote social interactions”的论文[1]。该研究揭示了早期抚摸促进愉悦社交的神经环路机制,并阐明了侧面/腹外侧中脑导水管周围灰质(l/vlPAG)脑区Tac1神经元和室旁核催产素神经元在该环路中的重要作用。在该研究中,实验人员构建了AAV-EF1α-DIO-YPet-2a-mGFP-WPRE(BrainVTA包装)病毒,并通过将其注射到Tac1-Cre小鼠的l/vlPAG脑区中,实现了对Tac1神经元完整形态的特异性标记(图1)。该病毒运用EF1α启动子和Cre依赖模式,串联表达了YPet (yellow fluorescent protein for energy transfer)[2]和mGFP (lipid-modified monomeric GFP)[3];通过同时表达膜偶联的可溶性高亮荧光蛋白,达到了完整标记神经元胞体、树突及轴突的效果。当将上述病毒与导致细胞凋亡的Caspase 3同时表达,荧光蛋白则由于细胞凋亡而不表达;换而言之,在标记神经元形态同时,该病毒能够表征神经元的状态。
图1. 在Tac1-Cre小鼠l/vlPAG中同时注射AAV-DIO-Caspase 3和AAV-EF1α-DIO-YPet-2a-mGFP [1]。
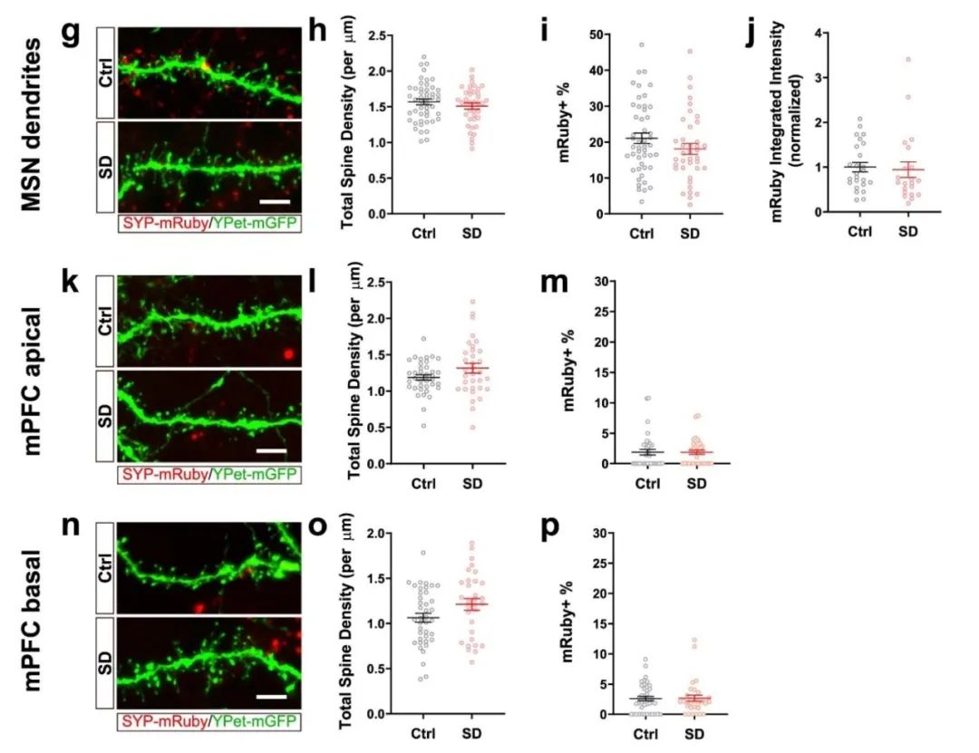
同年5月26日斯坦福大学医学院Luis de Lecea研究团队边文杰博士在Nature Neuroscience期刊上发表的题为“Adolescent sleep shapes social novelty preference in mice”的研究中[4],通过混合表达AAV-EF1α-DIO-YPet-2a-mGFP以及AAV-hSyn-Cre的方法,对伏隔核(NAc)中多棘神经元(medium spiny neurons)和内侧前额叶皮层(mPFC)中的椎体神经元以及中间神经元胞体的形态进行标记(图2和图3)。利用该方法,可以在被完整标记的神经元胞体附近检测到不同处理对于突触前bouton的调节。从图2d中可以发现被该病毒标记的神经元能够展示完整的胞体、树突以及轴突形态。在图3g, k和n中,YPet-mGFP清晰标记了NAc多棘神经元树突以及mPFC锥体神经元顶树突和基树突树突棘。
图3. 在DAT-Cre小鼠VTA(腹侧被盖区)注射AAV-DIO-SYP-mRuby,在NAc和mPFC同时注射AAV-EF1α-DIO-YPet-2a-mGFP和AAV-hSyn-Cre,用以检测YPet标记的NAc中多棘神经元树突以及mPFC顶侧树突和基树突树突棘密度的变化[4]。
在OXT-IRES-Cre::Ai34小鼠下丘脑室旁核(PVN)中注射AAV-EF1α-DIO-YPet-2a-mGFP,能观察到YPet-mGFP标记的轴突与synapsin-tdTomato (Ai34) 标记的突触前bouton在伏隔核(NAc)、腹侧被盖区(VTA)和蓝斑(LC)有很好的共定位(图4)。
图4. 在OXT-IRES-Cre::Ai34小鼠的室旁核(PVN)中注射AAV-EF1α-DIO-YPet-2a-mGFP,在NAc、VTA和LC内YPet-mGFP标记轴突与表达tdTomato的突触前bouton有很好的共定位(于翔课题组未发表数据)。
参考文献
1. Yu, H., et al., Social touch-like tactile stimulation activates a tachykinin 1-oxytocin pathway to promote social interactions. Neuron, 2022. 110(6): p. 1051-1067.e7.
2. Nguyen, A.W. and P.S. Daugherty, Evolutionary optimization of fluorescent proteins for intracellular FRET. Nat Biotechnol, 2005. 23(3): p. 355-60.
3. Zacharias, D.A., et al., Partitioning of lipid-modified monomeric GFPs into membrane microdomains of live cells. Science, 2002. 296(5569): p. 913-916.
4. Bian, W.-J., et al., Adolescent sleep shapes social novelty preference in mice. Nature Neuroscience, 2022. 25(7): p. 912-923.
于翔教授课题组介绍

于翔教授授权新品:【PT-0593】 rAAV-EF1α-DIO-YPet-2A-mGFP-WPRE-pA
本文使用的病毒产品列表如下:

市场:027-65023363 行政/人事:027-62439686 邮箱:marketing@brainvta.com 客服:18140661572(活动咨询、售后反馈等)
销售总监:张经理 18995532642 华东区:陈经理 18013970337 华南区:王经理 13100653525 华中/西区:杨经理 18186518905 华北区:张经理 18893721749
地址:中国武汉东湖高新区光谷七路128号中科开物产业园1号楼
Copyright © 武汉枢密脑科学技术有限公司. All RIGHTS RESERVED.
鄂ICP备2021009124号 DIGITAL BY VTHINK