2022-09-26 阅读量:1064
惊跳反射(startle reflex)是哺乳动物具备的一种高度保守的本能防御行为,它涉及到动物全身数百处肌肉的反应,主要表现为闭眼、面部和头颈部收缩及全身弹跳,之后往往还伴随着当下行为的中止以及心率的增加。这样的快速防御范式可以为后续进一步的防御反应做好前期准备[1]。
尽管是一种本能行为,惊跳反射具有可塑性,情绪对其幅度影响尤为明显。其中,恐惧情绪可以增强动物的惊跳反射水平。具体来说,中性光刺激本身对惊跳反射并无影响。然而,当其与足底电击刺激偶联后,光刺激变成条件刺激(Conditioned stimulus,CS),而在CS存在时进行惊跳测试,记录到的反射幅度会显著增加,这一现象被称为恐惧增强惊跳反射(Fear-potentiated startle,FPS)。FPS现象不仅存在于实验动物上,大量的临床观察结果表明,创伤后应激障碍症(Post-traumatic stress disorder,PTSD)、恐慌症(Panic disorder,PD)、过度惊厥病(Hyperekplexia,HPX)及其他恐惧情绪相关的神经精神障碍类疾病患者均表现出异于常人的惊跳反射[2-4]。患者始终处于高度恐惧或者极易恐惧的状态,对周围环境过分警觉,往往一个不经意的微小刺激即可引发他们产生极强烈的惊跳反射,并进而诱发相关并发症,极大地影响了患者的生活质量。然而,目前对这一现象的生理机制尚不清楚,且现阶段临床上用于治疗PTSD、PD与HPX的药物对缓解惊跳反射异常症状的作用并不显著。因此,研究恐惧情绪通过何种环路机制增强惊跳反射将不仅有助于进一步加深目前领域内对先天防御行为的理解,也对寻找预防和治疗与恐惧和惊跳相关的神经疾病的方法有着重要的意义。
2021年,中国科学技术大学生命科学与医学部熊伟教授课题组在Nature Communications杂志上发表了一项关于惊跳反射的环路解析工作[5]。该工作发现位于脑干网状结构的网状背盖核(Reticulotegmental nucleus,RtTg),其内的谷氨酸能神经元介导惊跳反射的发生,并鉴定了一条完整的耳蜗核-RtTg-脊髓运动神经元的惊跳反射神经环路,为后续研究不同情绪效价状态对惊跳反射的调控奠定了基础。
2022年9月18日,熊伟教授课题组在Molecular Psychiatry杂志上发表了题为“A midbrain-reticulotegmental circuit underlies exaggerated startle under fear emotions”的研究论文,这项工作解析了恐惧增强惊跳反射的精细神经环路及分子机制。

研究人员首先在小鼠上建立FPS行为学模型(图1 a-c)。通过对FPS小鼠全脑c-fos染色及目标核团RtTg的在体钙成像记录,发现RtTg内谷氨酸能神经元活性在FPS时进一步增强(图1 d-k)。特异性抑制这些神经元后,恐惧情绪造成的惊跳反射增强现象也得以抑制(图1 l-n)。这提示,RtTg谷氨酸能神经元的活性上升可能是恐惧情绪下惊跳反射幅度增强的直接原因。

图1.恐惧增强惊跳反射时,小鼠RtTg内谷氨酸能神经元被进一步激活
随后,研究人员在RtTg内注射逆行追踪的Retro-AAV-EGFP病毒,发现中缝背核(Dorsal raphe nucleus,DRN)到RtTg存在直接投射。为了验证DRN-RtTg投射,研究人员随后在Rosa-tdt报告鼠的DRN内注射跨单级AAV1-Cre(图2 a, b)。很有意思的是,tdt标记的神经元特异性分布在RtTg外圈(RtTgP)。经染色发现,这些RtTgP的神经元为GABA能,与RtTg内部的谷氨酸神经元(RtTgC-Glu)形成包围结构。使用缺陷型RV病毒分别对RtTgP-GABA与RtTgC-Glu神经元进行逆行追踪,发现只有RtTgP-GABA神经元接受来自DRN的直接投射,且该投射为5-羟色氨能(5-HT)(图2 d-f)。

图2. RtTgP-GABA神经元接受DRN-5-HT神经元的投射
脑片电生理结果表明,RtTgP-GABA对RtTgC-Glu神经元存在局部的抑制性调控。当用化学遗传手段抑制正常生理状态下RtTgP-GABA的功能后,小鼠的惊跳反射水平相应上升(图2 g-j)。结合DRN-RtTgP的选择性投射,研究人员推测,恐惧状态下,DRN可能通过RtTgP作为中间桥梁影响RtTgC神经元的活性。光纤记录表明,投射到RtTgP的DRN-5-HT神经元,其钙信号上升响应于条件性恐惧刺激(图3 a-d)。而随后的光遗传脑片电生理记录发现,当特异性激活DRN-RtTgP投射时,RtTgP-GABA神经元自发放电减弱,RtTgC-Glu神经元上记录到的自发抑制性突触后电流频率降低,幅度无明显变化(图3 e-j)。这些结果证实了上面的猜测,即恐惧情绪激活DRN-5-HT神经元后对RtTgP-RtTgC抑制性微环路进行去抑制调控,使RtTgC-Glu神经元活性增强。行为学验证结果发现,化学遗传激活DRN-RtTgP投射可模拟出恐惧情绪增强惊跳反射的效应,而化学遗传抑制DRN-RtTgP投射后,小鼠的FPS水平得到了明显的恢复(图3 k-n)。


图3. DRN-RtTgP-RtTgC环路介导恐惧增强惊跳反射
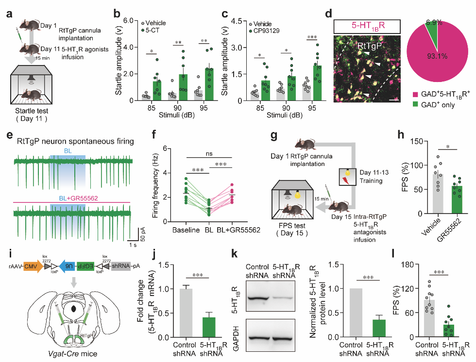
最后,研究人员对RtTgP-GABA神经元上的5-HT受体亚型进行了鉴定。综合染色及多种激动剂/拮抗剂处理结果,发现RtTgP-GABA神经元上5-HT1B受体为DRN-5-HT能投射的下游作用靶点(图4 a-h)。当shRNA敲降RtTgP-GABA上该受体的蛋白表达水平后,恐惧情绪造成的惊跳反射增强得到明显恢复(图4 i-l)。

图4. RtTgP-GABA神经元上的5-HT1B受体介导恐惧增强惊跳反射
本研究从环路鉴定、神经元类型分析、递质种类判断及下游受体亚型等维度,解析了恐惧增强惊跳反射的神经环路及分子机制。研究结果加深了现阶段领域内对高级情绪调控本能防御行为神经机制的认识,也为临床上开发能够更有效治疗惊跳反射异常的药物作用靶点及治疗方法提供了新的方向。
中国科大熊伟课题组博士后郭薇薇和范思佳为本文的共同第一作者,生医部熊伟教授为本文的通讯作者。该研究得到了基金委、科技部、中科院和中国科学技术大学的大力支持。
熊伟课题组合照
参考文献:
[1] LeDoux J., and Daw ND. (2018). Surviving threats: neural circuit and computational implications of a new taxonomy of defensive behaviour. Nat Rev Neurosci.19, 269-282.
[2] Boecker, L., and Pauli, P. (2019) Affective startle modulation and psychopathology: Implications for appetitive and defensive brain systems. Neurosci. Biobehav Rev. 103, 230–266.
[3] Morgan, C. A. 3rd, Grillon, C., Southwick, S. M., Davis, M., and Charney, D. S. (1995). Fear-potentiated startle in posttraumatic stress disorder. Biol. Psychiatry 38, 378–385.
[4] Grillon, C., Ameli, R., Goddard, A., Woods, S. W., and Davis, M. (1994). Baseline and fear- potentiated startle in panic disorder patients. Biol. Psychiatry 35, 431–439.
[5] Guo, W., Fan, S., Xiao, D., Dong, H., Xu, G., Wan, Z., Ma, Y., Wang, Z., Xue, T., Zhou, Y., Li, Y., and Xiong, W. (2021). A Brainstem reticulotegmental neural ensemble drives acoustic startle reflexes. Nat Commun 12(1), 6403.
本文使用的来自枢密科技的病毒产品列表如下:

更多产品可咨询我们!

了解产品及服务请扫码
或添加客服微信:BrainVTA2020
全新减毒版RV-CVS
(Reardon TR, et al. Neuron. 2016.)
枢密科技可提供RV-CVS株及SAD-B19株病毒包装服务。RV-CVS株标记特征:更低的神经毒性,更轻微的神经损伤,更高效的标记效率;感染时间延长至一个月;可结合光遗传、钙成像、Cre、Flp等技术实现脑网络特异性功能研究及基因表达调控。


扫码下载原文!
我司重磅推出环路示踪,光遗传,钙记录,膜片钳,电生理等动物实验服务!

了解产品及服务请扫码
或添加客服微信:BrainVTA2020
公司相关业务:
神经环路示踪病毒载体、基因编辑(敲入、敲除、点突变、敲低)、基因过表达/干扰服务、行为学小鼠模型构建、干细胞诱导分化、整包服务等。

了解产品及服务请扫码
或添加客服微信:BrainVTA2020

市场:027-65023363 行政/人事:027-62439686 邮箱:marketing@brainvta.com 客服:18140661572(活动咨询、售后反馈等)
销售总监:张经理 18995532642 华东区:陈经理 18013970337 华南区:王经理 13100653525 华中/西区:杨经理 18186518905 华北区:张经理 18893721749
地址:中国武汉东湖高新区光谷七路128号中科开物产业园1号楼
Copyright © 武汉枢密脑科学技术有限公司. All RIGHTS RESERVED.
鄂ICP备2021009124号 DIGITAL BY VTHINK