2022-09-19 阅读量:30685
以下文章来源于逻辑神经科学,作者姚敏,常春起
责编︱王思珍
编辑︱杨彬伟
脑出血(intracerebral hemorrhage,ICH)有高发病率和死亡率。关于脑出血的研究,目前主要集中在ICH后原发部位的灰质损伤,较少关注大脑和脊髓的白质(white matter,WM)损伤,因此限制了治疗其新方法的发现探索[1]。硫酸软骨素蛋白多糖(chondroitin sulphate proteoglycans,CSPG)在脊髓横断伤、脑梗塞等中枢神经损伤后大量表达,与蛋白多糖受体PTPσ(protein tyrosine phosphatase-sigma)结合后抑制轴突再生。近期研究显示,小分子多肽ISP(intracellular sigma peptide)与CSPG竞争性结合PTPσ楔形结构区,改善神经炎症,促进轴突再生及再髓鞘化[2],但其在ICH中对炎症及白质的确切作用尚不清楚。
2022年8月,深圳大学医学部常春起与张健团队在Journal of Neuroinflammation上发表了题为“Modulation of the proteoglycan receptor PTPσ promotes white matter integrity and functional recovery after intracerebral hemorrhage stroke in mice”的研究论文,提出ISP可通过改善血肿周围炎症反应,增加白质完整性及髓鞘再生,促进ICH后神经功能恢复。姚敏(博士,第一作者)和方杰(硕士研究生)为论文主要完成者,常春起教授和张健教授为论文通讯作者。在此项研究中,作者发现,ICH后,ISP通过靶向PTPσ调节免疫炎症,提高WM的完整性和感觉运动功能恢复。ISP给药可显著降低大脑血肿周围和颈段脊髓背侧皮质脊髓束(cortical spinal tract,CST)的WM损伤,增加轴突髓鞘形成,促进神经功能恢复。体外研究也表明ISP抑制PTPσ通过调控Erk/CREB信号通路促进髓鞘形成。此外,蛋白组学结果显示ISP结合PTPσ调控多个分子信号通路,参与ICH后的炎症和神经再生过程。该研究为治疗脑出血提供新证据,具有重要的临床意义。

大脑纹状体血肿可引起长期的单侧感觉运动以及行为协调能力的缺陷。作者利用水平阶梯法和对称性实验,在小鼠ICH后的不同时间点(1、2、3、4、5、6、7、8周)验证了ISP靶向PTPσ能显著促进感觉运动功能的恢复(图1 a-e)。作者还利用冷痛试验验证小鼠前爪是否因ISP系统性用药引起痛敏反应。结果显示,在ICH后的不同时间点(1、4、8周),ISP的应用并未使小鼠前爪出现痛敏反应(图1 f, g)。不同的行为学实验结果表明,ISP治疗可促进脑出血后长期感觉运动行为恢复。

图1 ISP促进脑出血后长期感觉运动行为恢复
(图源:Yao M et al., J Neuroinflammation, 2022)
脑出血后,血肿周围免疫炎症反应迅速,小胶质细胞激活并且分泌多种炎症因子,参与神经损伤与修复[3]。利用免疫荧光染色和免疫印记测试,作者发现,与vehicle组相比,ICH损伤后ISP的系统性用药能够显著减少小胶质细胞激活(图2 a, b)。并且,与Vehicle组相比,ISP的应用在ICH后的3、7、14天明显降低促炎因子TNF-α和IL-1β的表达,在5、7、14天明显增加抗炎因子IL-10和Arginase-1的表达(图2 c-f)。这些结果表明,ISP可以改善ICH后血肿周围区域的炎症反应。

图2 ISP抑制PTPσ改善炎症反应
(图源:Yao M et al., J Neuroinflammation, 2022)
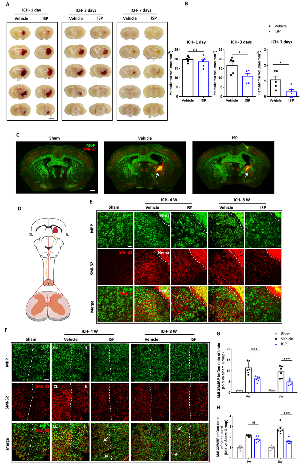
除免疫炎症改变之外,作者就ISP对血肿的作用,纹状体和颈段CST的白质完整性也进行了探讨。结果表明,与vehicle组相比,血肿在ISP治疗后的第3天和第7天明显减少(图3 a, b)。SMI32/MBP比值常用于评估轴突脱髓鞘化[4]。利用免疫荧光染色,作者分别在ICH损伤后的4周和8周,量化脑血肿周围和颈C5段脊髓背侧CST的SMI32/MBP比值。结果显示,相比于vehicle组,ISP组SMI32/MBP比值明显降低(图3 c-h)。并且,在8周时间点利用透射电镜对比了假手术组、vehicle组和ISP组的颈C5段背侧CST轴突髓鞘细节,结果显示ISP组髓鞘形态及厚度明显优于vehicle组(图4)。以上结果表明ISP治疗可持续减少脑出血引起的纹状体及脊髓背侧CST的退行性变化。

图3 ISP治疗长期改善ICH后大脑和颈段脊髓白质完整性(图源:Yao M et al., J Neuroinflammation, 2022)

图4 ICH后颈C5节段损伤侧背侧CST透射电镜下的形态学改变(图源:Yao M et al., J Neuroinflammation, 2022)
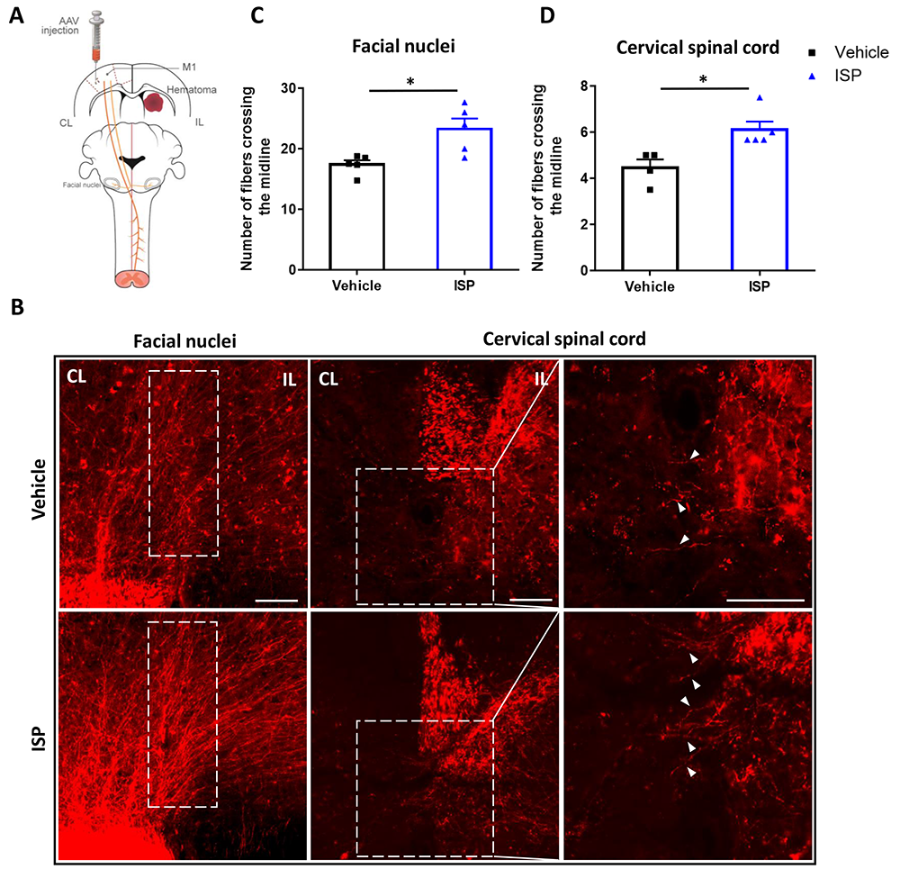
神经功能的恢复与神经环路的完整性密切相关。为了确定ISP给药是否可恢复大脑皮层和脊髓神经回路的完整性,利用体感诱发电位(somatosensory evoked potential,SSEP)来评估感觉通路的完整性(图5 a)[5]。在ICH损伤后8周时间点,与vehicle组相比,ISP明显增加SSEP振幅(图5 b-f)。此外,利用rAAV2/9病毒注射对侧初级运动皮层M1进行神经顺行性示踪来评估下行运动通路的完整性,包括皮质脊髓束和皮质延髓束(图6 a)[6]。在rAAV2/9注射后第2周,取脑和C5段脊髓,量化面部核和背侧CST中被标记的轴突穿过中线进入损伤侧的数量,以评估神经可塑性程度。作者发现相比于Vehicle组,ISP给药组中穿过中线的轴突明显增加(图6 b-d)。以上结合行为学结果,提示ISP通过增强脑出血后的神经可塑性,促进了大脑皮层和脊髓神经回路的恢复。
图5 ICH后第8周SSEP显示,ISP给药改善神经传导(图源:Yao M et al., J Neuroinflammation, 2022)

图6 ISP给药增加运动轴突发生(图源:Yao M et al., J Neuroinflammation, 2022)
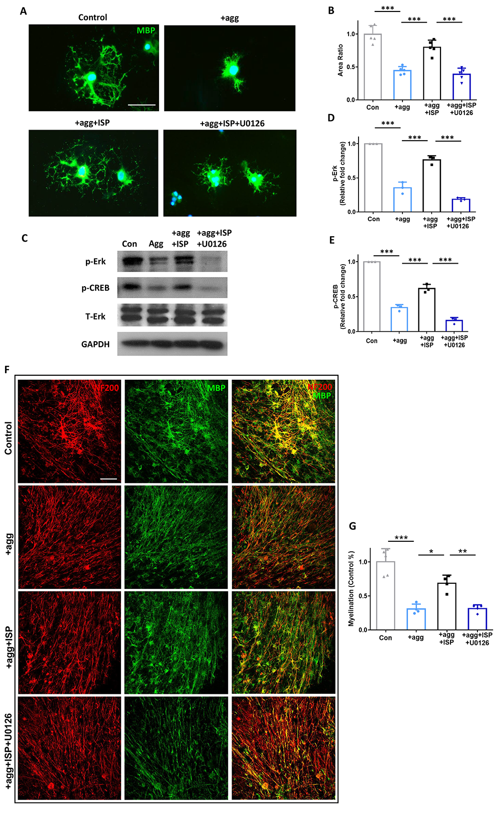
图4结果表明在体内ISP能够促进轴突髓鞘化。接下来,作者利用体外细胞培养模型,进一步探究ISP对少突胶质细胞(oligodendrocytes,OLs)成髓鞘的作用[5]。结果显示,ISP通过调控Erk/CREB信号通路,不仅可以显著增加OLs突起生长面积,还能促进轴突髓鞘化(图7)。

图7 ISP通过Erk/CREB信号通路促进少突胶质细胞生长和髓鞘形成(图源:Yao M et al., J Neuroinflammation, 2022)
鉴于ISP治疗可改善炎症环境,促进轴突髓鞘形成,加速血肿吸收,作者进一步探索了ISP调节炎症反应以及神经发生和凋亡的机制。在脑出血后第14天对Vehicle组和ISP组动物血肿区周围脑组织进行了蛋白质组学分析(图8 a, b),对多种抗炎及促炎因子进行表达分析,并筛选出与神经再生相关蛋白,包括Cd44, Ctsz, C3, and Lims1等。
图8 ICH后Vehicle组和ISP组血肿区周围脑组织的蛋白质组学分析(图源:Yao M et al., J Neuroinflammation, 2022)
文章结论与讨论,启发与展望
本研究首次揭示脑出血(ICH)对神经跨膜蛋白受体PTPσ(protein tyrosine phosphatase-sigma)的调控可通过调节Erk/CREB分子信号通路减少轴突损伤,改善损伤部位炎症环境,修复中枢神经系统神经回路的完整性,从而促进神经功能的长期恢复。然而作为临床前研究,给药方式仍可改进。腹腔注射ISP仍是一种侵入性给药方法,虽已证明它可以穿过血脑屏障进入中枢神经系统,但该药物通过血液循环到达病变位置的效率仍有待验证。综上,本研究对脑出血的病理生理学有了新的认识,ISP的应用对于其治疗提供了新的策略。
第一作者:姚敏博士(左一);通讯作者:张健教授(中)、常春起教授(右一)(照片提供自:深圳大学医学部)
作者简介
张健,博士,深圳大学医学部药学系教授,硕士生导师。在肿瘤干细胞免疫治疗机制、外周神经损伤再生、脑缺血、癫痫、焦虑抑郁、亨廷顿病、神经肌肉疾病、疼痛等信号转导机制及其诊疗、神经损伤再生、肿瘤干细胞免疫治疗机制等方面开展了系统深入的基础与应用研究,发表SCI论文100余篇。先后主持或参与了多项国家、省、市自然科学基金项目。
常春起,博士,深圳大学医学部生物医学工程学院教授,博士生导师。目前任深圳大学特聘教授,深圳大学神经系统疾病临床医学研究中心副主任,中国认知科学学会认知与类脑计算专委会委员,阿尔茨海默病防治协会人工智能专委会委员、广东省认知科学学会常务理事。以神经电生理、神经影像、神经调控、类脑模拟、人工智能等手段从事多物种、多模态、多尺度神经信息处理与解码及其在脑认知、脑疾病、脑机接口、类脑智能等方面的应用。主持国家自然科学基金面上项目、香港研究资助局项GRF项目、深圳市科创委重点项目、企业横向项目多项,作为核心/骨干成员参与国家重点研发计划、国家973计划、广东省创新团队、深圳市孔雀团队等。发表SCI学术论文100余篇。
本文使用的来自枢密科技的病毒产品如下:
更多产品可咨询我们!
了解产品及服务请扫码
或添加客服微信:BrainVTA2020
我司可提供顺行跨突触示踪单纯疱疹病毒HSV、13次方滴度1型-Cre/Flp的AAV病毒及病毒脑立体定位注射服务。相关产品列表如下:

扫码下载原文
参考文献
[1] D.A. Duricki, S. Drndarski, M. Bernanos, T. Wood, K. Bosch, Q. Chen, H.D. Shine, C. Simmons, S.C.R. Williams, S.B. McMahon, D.J. Begley, D. Cash, L.D.F. Moon, Stroke Recovery in Rats after 24-Hour-Delayed Intramuscular Neurotrophin-3 Infusion, Ann Neurol 85(1) (2019) 32-46.
[2] B.T. Lang, J.M. Cregg, M.A. DePaul, A.P. Tran, K. Xu, S.M. Dyck, K.M. Madalena, B.P. Brown, Y.L. Weng, S. Li, S. Karimi-Abdolrezaee, S.A. Busch, Y. Shen, J. Silver, Modulation of the proteoglycan receptor PTPsigma promotes recovery after spinal cord injury, Nature 518(7539) (2015) 404-8.
[3] X. Lan, X. Han, Q. Li, Q.W. Yang, J. Wang, Modulators of microglial activation and polarization after intracerebral haemorrhage, Nat Rev Neurol 13(7) (2017) 420-433.
[4] S.S. Yandamuri, T.E. Lane, Imaging Axonal Degeneration and Repair in Preclinical Animal Models of Multiple Sclerosis, Front Immunol 7 (2016) 189.
[5] T.Y. Chen, S.H. Tai, E.J. Lee, C.C. Huang, A.C. Lee, S.Y. Huang, T.S. Wu, Cinnamophilin offers prolonged neuroprotection against gray and white matter damage and improves functional and electrophysiological outcomes after transient focal cerebral ischemia, Crit Care Med 39(5) (2011) 1130-7.
[6] M. Ueno, Y. Nakamura, J. Li, Z. Gu, J. Niehaus, M. Maezawa, S.A. Crone, M. Goulding, M.L. Baccei, Y. Yoshida, Corticospinal Circuits from the Sensory and Motor Cortices Differentially Regulate Skilled Movements through Distinct Spinal Interneurons, Cell Rep 23(5) (2018) 1286-1300 e7.

市场:027-65023363 行政/人事:027-62439686 邮箱:marketing@brainvta.com 客服:18140661572(活动咨询、售后反馈等)
销售总监:张经理 18995532642 华东区:陈经理 18013970337 华南区:王经理 13100653525 华中/西区:杨经理 18186518905 华北区:张经理 18893721749
地址:中国武汉东湖高新区光谷七路128号中科开物产业园1号楼
Copyright © 武汉枢密脑科学技术有限公司. All RIGHTS RESERVED.
鄂ICP备2021009124号 DIGITAL BY VTHINK